The Beginning
随着秋冬季节的到来,呼吸道传染病又将进入发病高峰,接种流感疫苗是预防流感的有效手段。目前胡埭镇卫生院流感疫苗已到苗,具体接种安排如下:
温馨提示
1、流感疫苗属于非免疫规划类疫苗,实行自愿、自费接种。
2、成人请带好本人身份证、6周岁以下儿童接种请带好接种证。
3、疫情期间来院请戴好口罩、行程码、苏康码,保持一米线距离。
4、流感疫苗与其他疫苗需间隔两周以上。
5、咨询电话:0510-85536556。
1.什么是流感?
流行性感冒(简称流感):是由流感病毒引起的急性呼吸道传染病。具有传染性强、传播速度快的特点。老年、儿童、患慢性病及体弱人群患流感后容易出现肺炎、心肌炎、脑膜炎等并发症,甚至导致死亡。
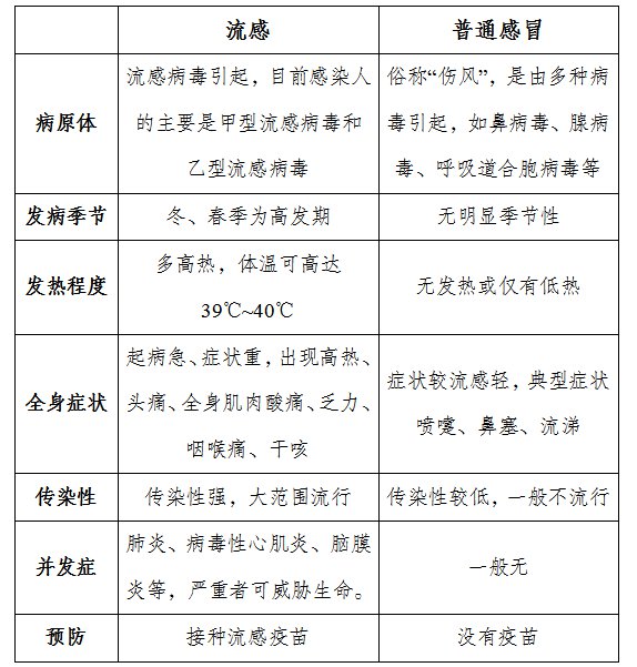
流感与普通感冒的区别:
2.如何预防流感?
(1)保持环境清洁和通风,避免去人群聚集场所。
(2)注意个人卫生习惯,勤洗手、戴口罩。
(3)合理膳食、适量运动。
(4)接种流感疫苗是预防流感最有效的手段。
3.推荐接种的重点和高风险人群
4.接种禁忌有哪些?
(1)对疫苗中所含成分过敏者,如甲醛、硫酸庆大霉素、新霉素等。
(2)急性疾病、慢性疾病急性发作期,症状消退后再接种。
下列情况不建议接种流感减毒活疫苗:
·近期服用过特定抗病毒药物,如奥司他韦等;
·2-4岁患有哮喘的儿童;
·免疫功能低下者及需与免疫功能低下者密切接触的人群;
·孕妇和使用阿司匹林等药物治疗的儿童及青少年;
·有脑脊液渗漏风险的人群,如颅脑损伤、脑内肿瘤、人工耳蜗植入史等。
THE END




