首页 > 百科 > 地方特产

茂名失踪人员户口恢复办理指南 失踪人口户口重新办理流程

来源: 更新时间:2022-09-12 10:29:50
The Beginning

  一、办理条件 VSG育儿早教网

  原失踪被注销户口后又重新出现的人员,可申请恢复户口。VSG育儿早教网

  二、办理形式 VSG育儿早教网

  窗口办理VSG育儿早教网

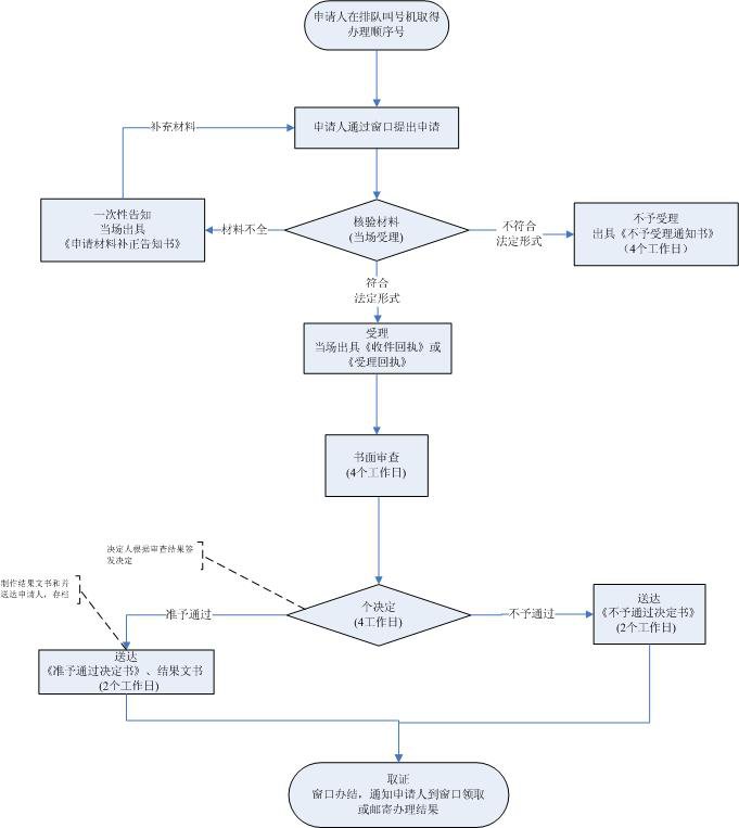
  三、办理流程: VSG育儿早教网

   VSG育儿早教网

  四、申请材料: VSG育儿早教网

  1.户口申请报告书、拟入户地址居民户口簿、 VSG育儿早教网

  2.拟入户地址居民户口簿 VSG育儿早教网

  3.本人居民身份证 VSG育儿早教网

  本地宝小编有话对您说~ VSG育儿早教网

THE END

TAG:户口簿  户口  的人  居民  地址  

猜你喜欢

相关文章