首页 > 百科 > 地方特产

茂名刑满释放户口恢复办理指南(刑满释放恢复户口程序)

来源: 更新时间:2022-09-12 10:28:07
The Beginning

  一、办理条件 xTJ育儿早教网

  2003年8月7日前被判处徒刑已经被注销户口,刑满释放或假释、保外就医回原籍入户的,可申请恢复户口。xTJ育儿早教网

  上述人员被执行处罚期间原同一户内亲属户口在市内发生迁移的,恢复户口不受区域限制。xTJ育儿早教网

  二、办理形式 xTJ育儿早教网

  窗口办理xTJ育儿早教网

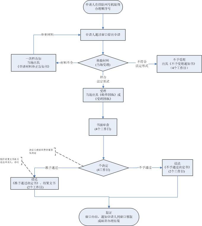
  三、办理流程: xTJ育儿早教网

xTJ育儿早教网

  四、申请材料: xTJ育儿早教网

  1.《入户申请审批表》 xTJ育儿早教网

  2.居民身份证 xTJ育儿早教网

  3.相关部门作出的刑满释放的判决、裁定、决定、证明书,或批准假释、保外就医等法律文书 xTJ育儿早教网

  本地宝小编有话对您说~ xTJ育儿早教网

THE END

TAG:户口  保外就医  刑满释放  居民身份证  证明书  

猜你喜欢

相关文章