首页
>
百科
>
地方特产
2021中山个税年度申报填表说明 个税申报截止日期2021年
来源:
更新时间:2022-06-25 14:48:13
The Beginning
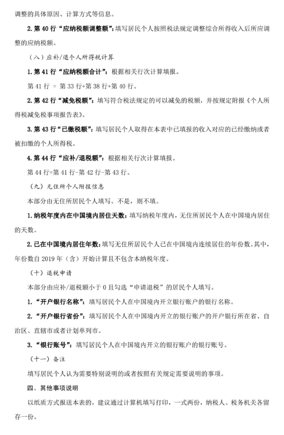
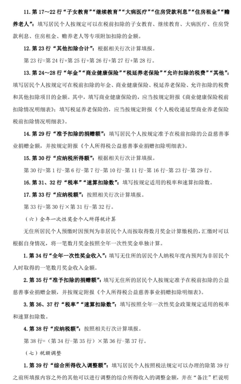
《个人所得税年度自行纳税申报表》(A表)填表说明
s9V育儿早教网
(仅取得境内综合所得年度汇算适用)
s9V育儿早教网
点击下载:
个人所得税年度自行纳税申报表(A表、简易版、问答版)
s9V育儿早教网
THE END
TAG:
个人所得税
年度
申报表
点击下载
所得
猜你喜欢
大连公租房实物配租申请结果查询入口
2022-10-21
白色的翡翠和和田玉怎么区分 和田白玉和翡翠有什么区别
2022-09-23
翡翠和玉有什么区别 翡翠和玉的区别是什么
2022-03-14
合肥海棠社区医院国产二价HPV疫苗线上预约
2022-11-08
江苏高考录取结果网上查询怎么查2022 2021年江苏省高考录取结果查询
2022-07-11
相关文章
2021中山个税年度申报填表说明(2021年个税申报表怎么填
中山个人所得税专项扣除住房贷款利息如何申报
综合所得年度汇算是什么意思 2021个税综合所得年度汇
天津武清区第十幼儿园2021年度秋季招生简章
天津河北区2021学年度第二学期初中七八年级转学通知
新年度美豆播种面积难缩减(2020年美豆产量)
2022年度四川全省职工基本养老保险缴费基数上下限具体
广州公积金缴存比例可以随意调整吗(广州公积金年度缴存
2022年度广州公积金缴费比例可以降低吗
佛山新生儿出生登记申报表下载(新生婴儿出生申报登记表