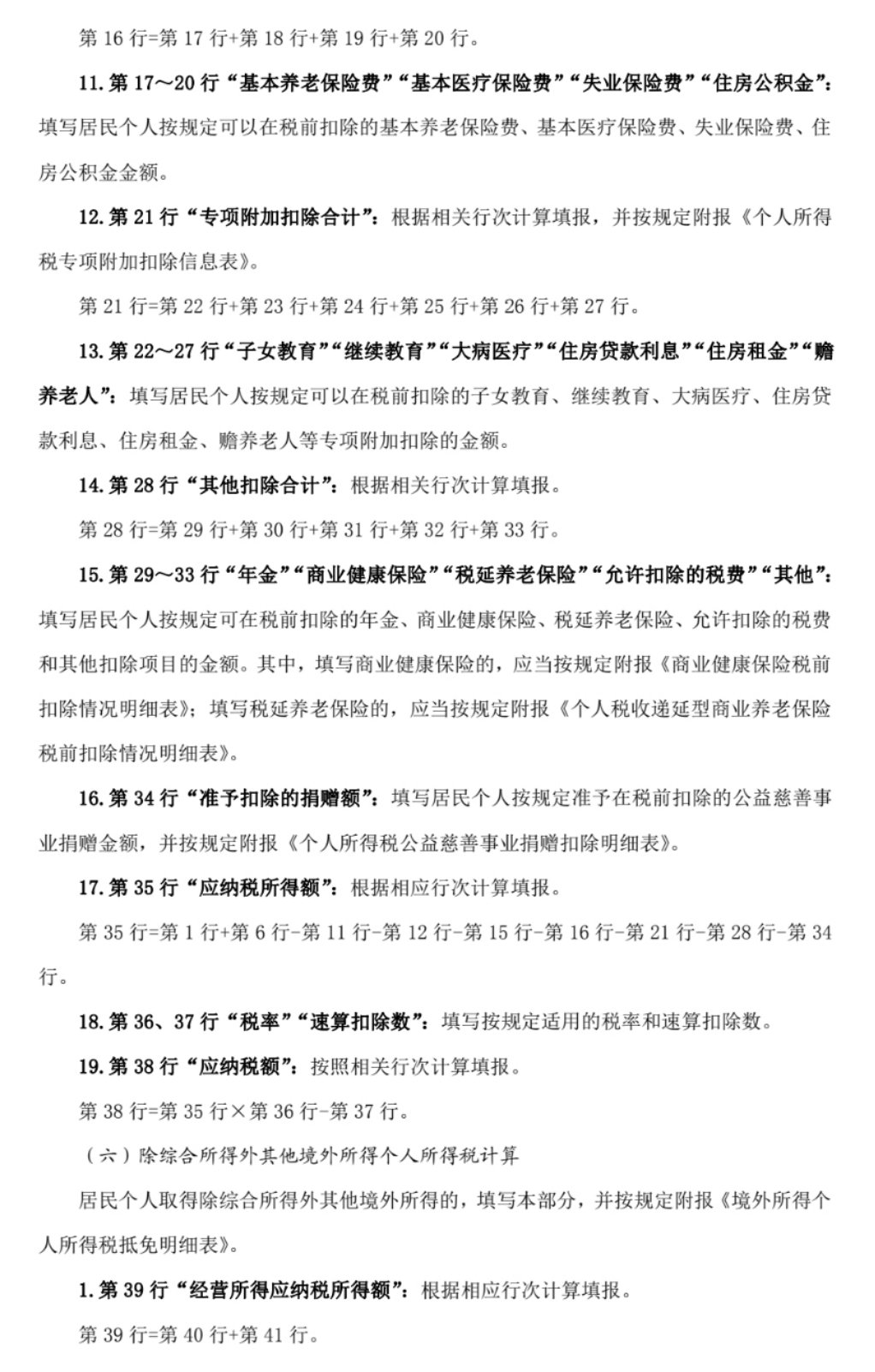
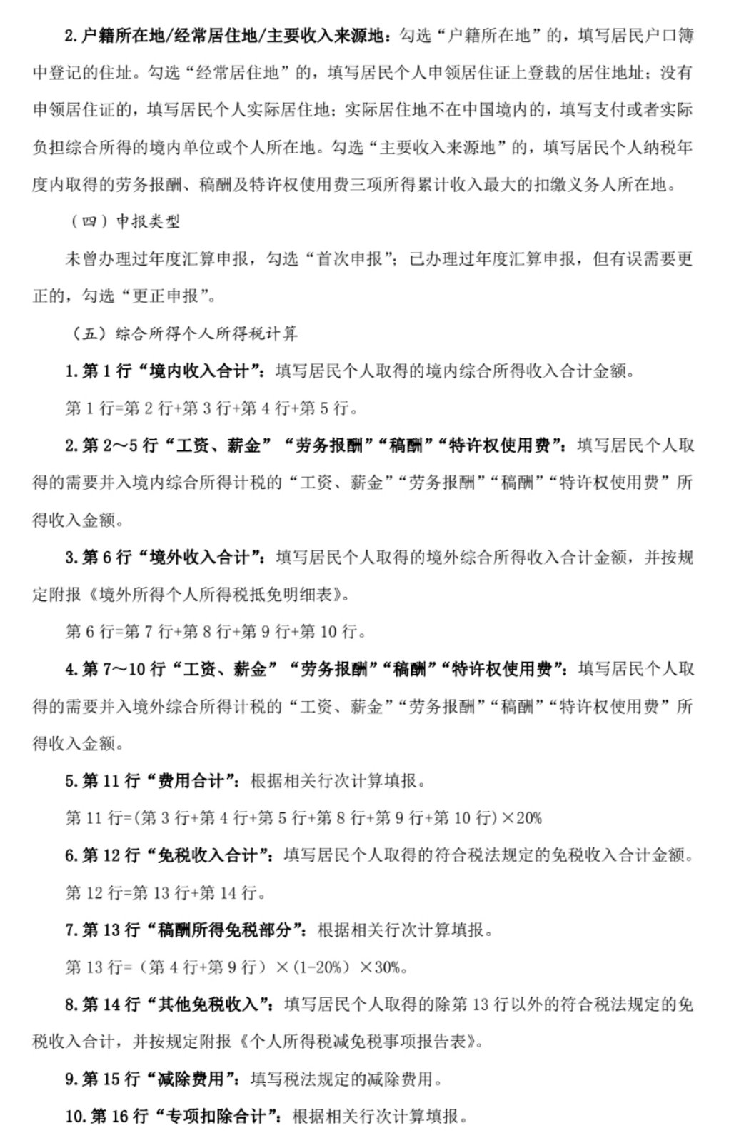
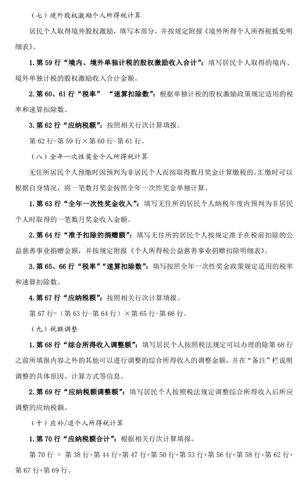
首页
>
百科
>
地方特产
2021中山个税年度申报填表说明(2021年个税申报表怎么填)
来源:
更新时间:2022-06-25 14:48:04
The Beginning
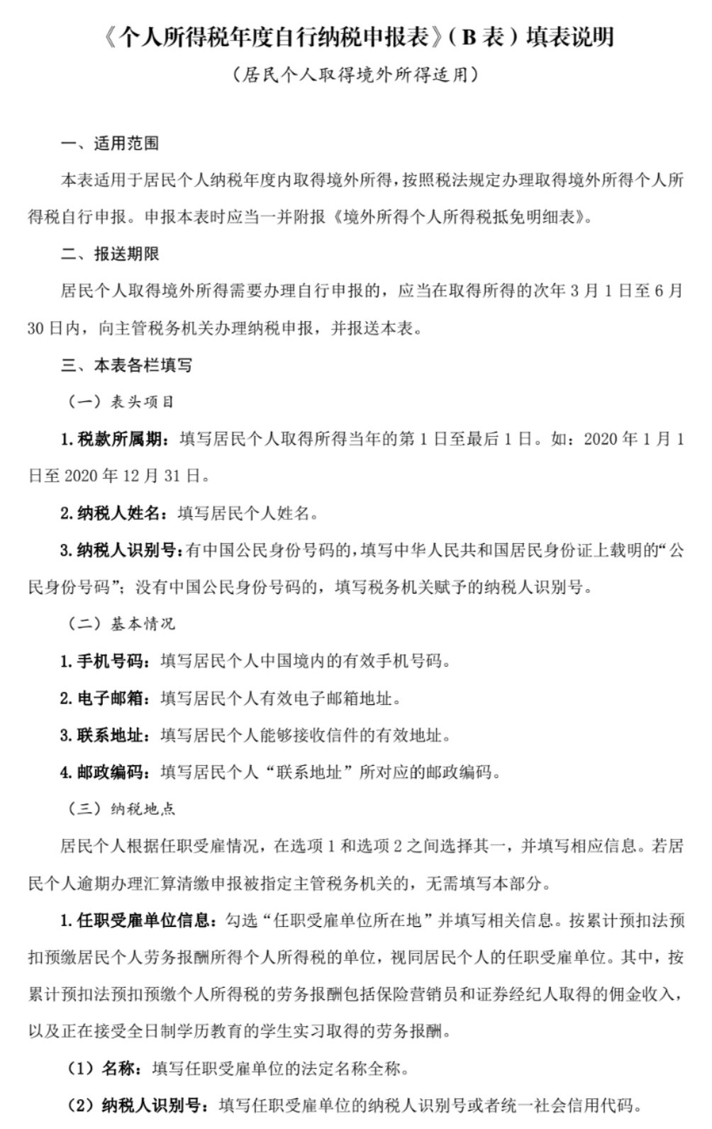
《个人所得税年度自行纳税申报表》(B表)填表说明
vqj育儿早教网
(居民个人取得境外所得适用)
vqj育儿早教网
点击下载:
个人所得税年度自行纳税申报表(B表)
THE END
TAG:
个人所得税
申报表
年度
点击下载
境外
猜你喜欢
翡翠佩戴的好处 戴翡翠有好处吗
2022-05-22
渝中区三天三检时间 渝中区三天三检时间是多久
2022-08-30
翡翠价格多少钱(翡翠价格多少钱一克?怎么判断翡翠的价格? - 张玉)
2022-07-08
最好的翡翠品种(翡翠品种排行)
2022-05-22
钻石等级价格(钻石等级价格对照表)
2022-09-23
相关文章
中山个人所得税专项扣除住房贷款利息如何申报
综合所得年度汇算是什么意思 2021个税综合所得年度汇
天津武清区第十幼儿园2021年度秋季招生简章
天津河北区2021学年度第二学期初中七八年级转学通知
新年度美豆播种面积难缩减(2020年美豆产量)
2022年度四川全省职工基本养老保险缴费基数上下限具体
广州公积金缴存比例可以随意调整吗(广州公积金年度缴存
2022年度广州公积金缴费比例可以降低吗
佛山新生儿出生登记申报表下载(新生婴儿出生申报登记表
佛山新市民居住登记办理指南 佛山市新市民居住登记申