一、囊括范围
目前,青岛市纳入门诊慢特病保障范围的病种共78种。【】
二、所需材料
1、申请办理“高血压病合并心、脑、肾等并发症”或“糖尿病合并心、脑、肾、眼等并发症”病种的:
①住院确诊病历、并发症的客观检查报告与相关治疗材料。住院确诊医院为市南区、市北区、李沧区的限定为三级医院;其他区市为三级医院或当地二级综合医院。
②未经住院确诊的,提供相关病种的二级或以上医院临床确诊的门诊病历,持续两年以上相关病种的系统门诊治疗及用药明细、相关并发症检查报告单等材料。
2、申请办理恶性肿瘤、器官移植、尿毒症透析治疗、白血病的:
①相关病种出院记录;
②相关检查检验报告:恶性肿瘤患者需提供病理检查等报告单,器官移植患者需提供手术记录,尿毒症患者需提供三个月内三次以上透析治疗记录等,白血病患者需提供骨髓检查报告等。
3、申办Ⅰ型糖尿病的,需住院确诊为Ⅰ型糖尿病,提供住院病历以及相关的客观检查材料,可以参照“糖尿病合并心、脑、肾、眼等并发症”病种办理门诊慢特病。
4、申请办理其他门诊慢特病病种的:
①相关病种出院记录;
②相关病种经二级或以上医院的门诊长期治疗病历及相关用药结算明细;③相关检查检验报告:如化验单、CT报告单、B超报告、心电图、心血管造影报告等。
特别提示:委托他人代办的,应提供患者身份证或社会保障卡的原件或复印件;代办人应携带本人身份证或社会保障卡原件。
三、办理流程
【掌上办理】
①微信公众号办理
参保人关注“青岛医疗保障”微信公众号,在公众号页面下方依次点击“掌办大厅”-“掌上办·我的医保”,登录后,依次点击“门诊慢特病”-“ 基本医疗保险参保人员享受门诊慢特病病种待遇认定”-填写申办信息-在线提交申办材料,等待审核。
②微信公众号帮办代办
可关注“青岛医疗保障”微信公众号,在公众号页面下方依次点击“掌办大厅”-“掌上办·我的医保”,登录后,依次点击“门诊慢特病”-帮办代办-填写被帮办人的姓名、身份证号-刷脸认证被帮办人身份-显示帮办代办已开启-“ 基本医疗保险参保人员享受门诊慢特病病种待遇认定”-填写申办信息-在线提交申办材料,等待审核。
【网上办理】
登陆青岛市医疗保障局官方网站,点击“网办大厅-个人办事-医保待遇-基本医疗保险参保人员享受门诊慢特病病种待遇认定”-填写申办信息-在线提交申办材料,等待审核。
【定点医院办理】
①申办恶性肿瘤、白血病、再生障碍性贫血、溶血性贫血、骨髓增生异常综合征、真性红细胞增多症、原发性血小板增多症、原发性骨髓纤维化、过敏性紫癜并肾病、原发性免疫性血小板减少症、血友病、心、脑、大动脉血管疾病术后综合治疗的,可以到开通即时办理业务的定点医院办理,各医院仅办理定点在本院的门诊慢特病(具体定点医疗机构见下表)。
(图源:青岛医疗保障)
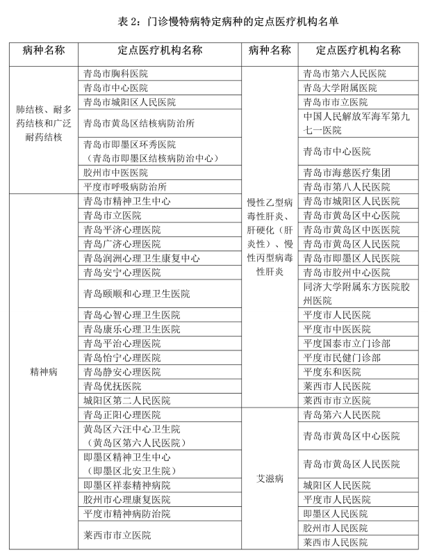
②申办艾滋病、慢性乙型病毒性肝炎、肝硬化(肝炎性)、肺结核、耐多药结核和广泛耐药结核、慢性丙型病毒性肝炎、精神病等7种门诊慢特病的患者,需在有资质的定点医疗机构办理(具体定点医疗机构见下表)。
(图源:青岛医疗保障)
③参保人可到拟定点医疗机构(具体医疗机构见下表),提交门诊慢特病申请。
(图源:青岛医疗保障)
【医疗机构代办】
医疗机构可接受参保人的委托,代办拟定点在本医疗机构的门诊慢特病申请,并报当地医保经办机构审核。
【医保工作站办理】
参保人可携申请病种相关病历、检查检验报告单等材料到就近的任一医保工作站提交申请办理。
医保工作站查询途径:微信搜索“青岛医疗保障”公众号,点击进入后,依次点击“掌办大厅”-“掌上办·我的医保”,-“精选主题”中选择“医保工作站”进行查询。
点此查看:
【医保经办机构办理】
参保人可携申请病种相关病历、检查检验报告单等材料到就近的医保经办机构提交申请办理。
点此查看:
四、办理时限
申办恶性肿瘤、白血病、精神病、艾滋病、再生障碍性贫血、溶血性贫血、骨髓增生异常综合征、真性红细胞增多症、原发性血小板增多症、原发性骨髓纤维化、过敏性紫癜并肾病、原发性免疫性血小板减少症、血友病、肺结核、肺外其他部位结核、耐多药结核和广泛耐药结核核病、器官移植、尿毒症透析治疗、心脑大动脉血管疾病术后综合治疗、尿崩症、皮质醇增多症、原发性醛固醇增多症、白塞氏病、脂膜炎、肢端肥大症、原发性肺动脉高压、苯丙酮尿症、肾移植抗排异治疗、骨髓移植抗排异治疗、心移植抗排异治疗、肝移植抗排异治疗、肺移植抗排异治疗、肝肾移植抗排异治疗33个病种的,即时办理。其他病种7个工作日办结。




