The Beginning
【定点医院】
①申办恶性肿瘤、白血病、再生障碍性贫血、溶血性贫血、骨髓增生异常综合征、真性红细胞增多症、原发性血小板增多症、原发性骨髓纤维化、过敏性紫癜并肾病、原发性免疫性血小板减少症、血友病、心、脑、大动脉血管疾病术后综合治疗的,可以到开通即时办理业务的定点医院办理,各医院仅办理定点在本院的门诊慢特病(具体定点医疗机构见下表)。
(图源:青岛医疗保障)
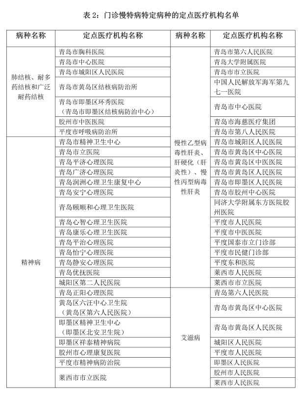
②申办艾滋病、慢性乙型病毒性肝炎、肝硬化(肝炎性)、肺结核、耐多药结核和广泛耐药结核、慢性丙型病毒性肝炎、精神病等7种门诊慢特病的患者,需在有资质的定点医疗机构办理(具体定点医疗机构见下表)。
(图源:青岛医疗保障)
③参保人可到拟定点医疗机构(具体医疗机构见下表),提交门诊慢特病申请。
(图源:青岛医疗保障)
THE END




