The Beginning
| 门诊级别 | 门诊名称 | 地址 | 咨询电话 |
| 甲级 | 天津市东丽区东丽医院 | 津塘公路外环线立交桥东侧 | 24965727 |
| 乙级 | 天津市东丽区金桥街社区卫生服务中心 | 天津市东丽区军粮城二期兴业道怡心里南门 | 60879578 |
| 乙级 | 天津市东丽区金钟街社区卫生服务中心 | 金钟街新市镇仁政路1号 | 15712214623 |
| 乙级 | 天津市东丽区万新街社区卫生服务中心 | 万新街增兴窑卧龙路52号增1号 | 84761779 |
注:甲级门诊为24小时开诊
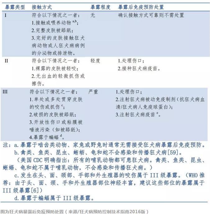
按照暴露性质和严重程度将狂犬病暴露分为三级:
被动物咬伤后伤口如何处理?
第一步:彻底清洗。被狂犬咬伤后,伤口处立即用20%肥皂水反复彻底地冲洗。
第二步:消毒处理。用2%碘酊或酚溶液(石碳酸)烧灼,再用95%酒精中和剩余的腐蚀剂。
必要时,开放伤口需切除部分组织,或拔火罐引出液和组织液,注意伤口不要包扎或缝合。
第三步:外科处置。在伤口清洗、消毒,并根据需要使用狂犬病被动免疫制剂至少两小时后,根据情况进行后续外科处置。动物咬伤涉及骨科、耳鼻喉咽喉科、眼科等多个临床科室时,对于严重、复杂的动物咬伤最好由专科医生或在专科医生协助下完成。
THE END




