The Beginning
天津市红桥医院
地址:天津市红桥区丁字沽一号路44号
咨询电话:26571389-6013
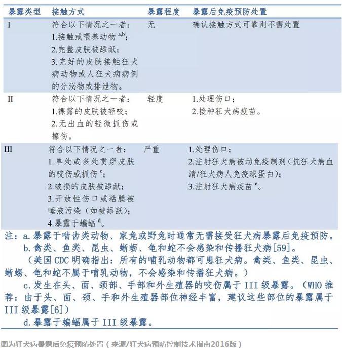
按照暴露性质和严重程度将狂犬病暴露分为三级:

被动物咬伤后伤口如何处理?
第一步:彻底清洗。被狂犬咬伤后,伤口处立即用20%肥皂水反复彻底地冲洗。
第二步:消毒处理。用2%碘酊或酚溶液(石碳酸)烧灼,再用95%酒精中和剩余的腐蚀剂。
必要时,开放伤口需切除部分组织,或拔火罐引出液和组织液,注意伤口不要包扎或缝合。
第三步:外科处置。在伤口清洗、消毒,并根据需要使用狂犬病被动免疫制剂至少两小时后,根据情况进行后续外科处置。动物咬伤涉及骨科、耳鼻喉咽喉科、眼科等多个临床科室时,对于严重、复杂的动物咬伤最好由专科医生或在专科医生协助下完成。
THE END




