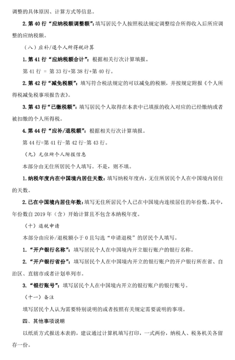
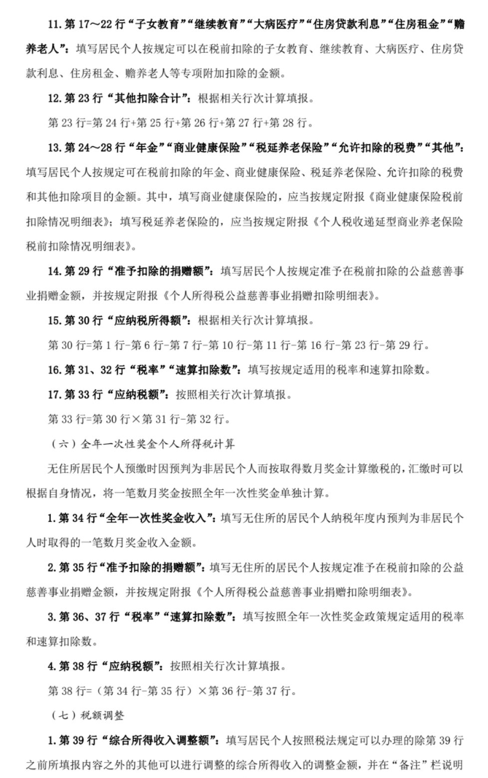
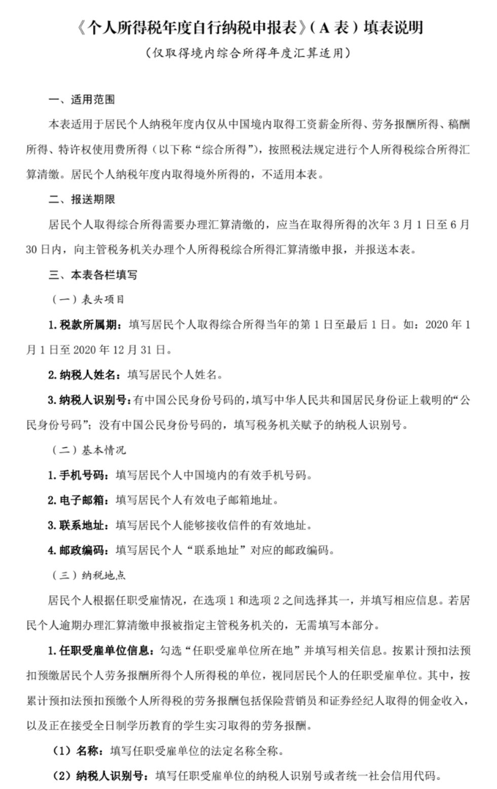
首页 > 百科 > 地方特产

广州个人所得税年度自行纳税申报表(A表)填表说明

来源: 更新时间:2022-03-27 06:02:50
The Beginning

《个人所得税年度自行纳税申报表》(A表)填表说明 3WI育儿早教网

(仅取得境内综合所得年度汇算适用)3WI育儿早教网

点击下载个人所得税年度自行纳税申报表(A表、简易版、问答版) 3WI育儿早教网

THE END

TAG:年度  申报表  点击下载  个人所得税  所得税  

猜你喜欢

相关文章