首页
>
百科
>
地方特产
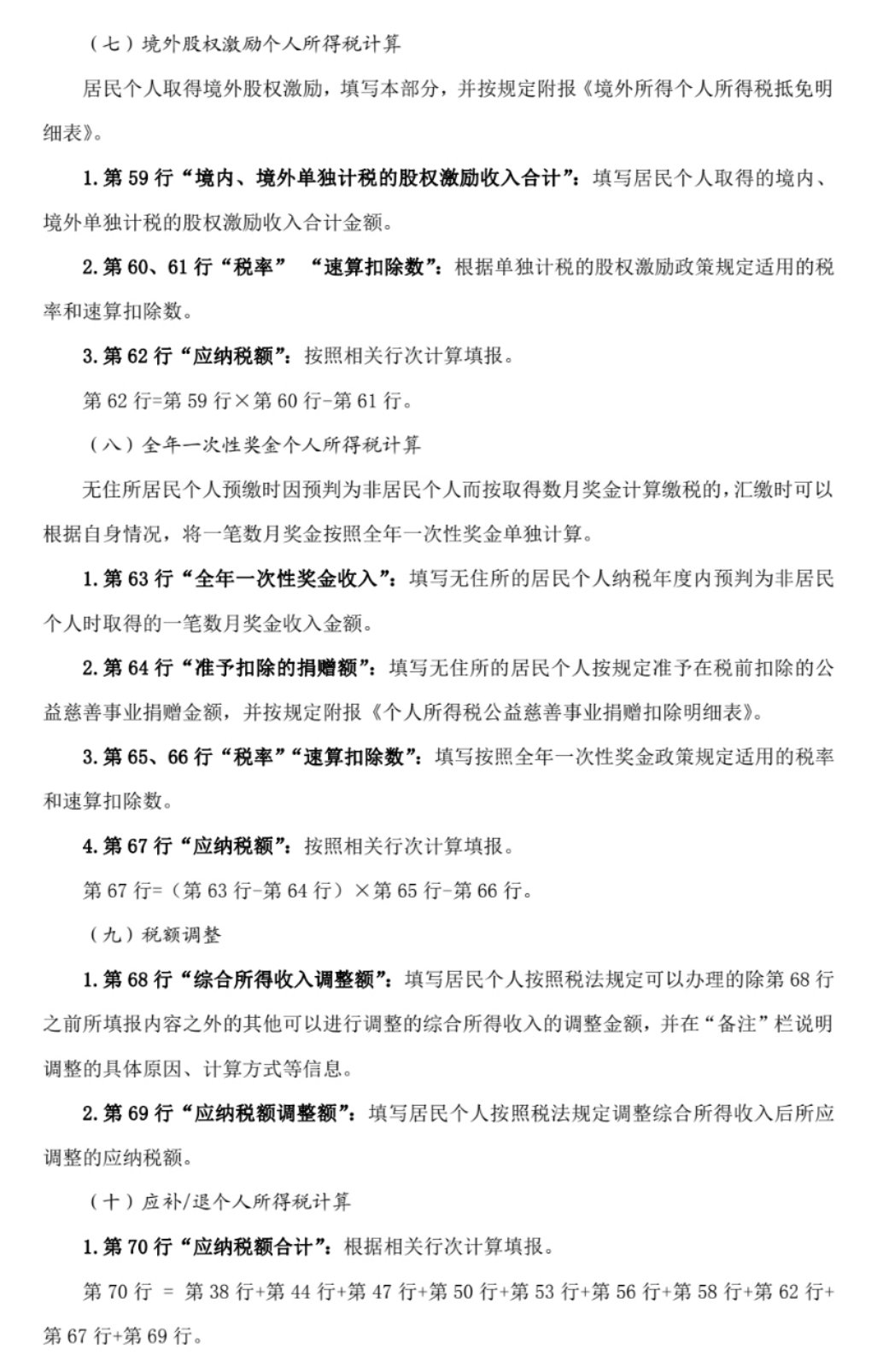
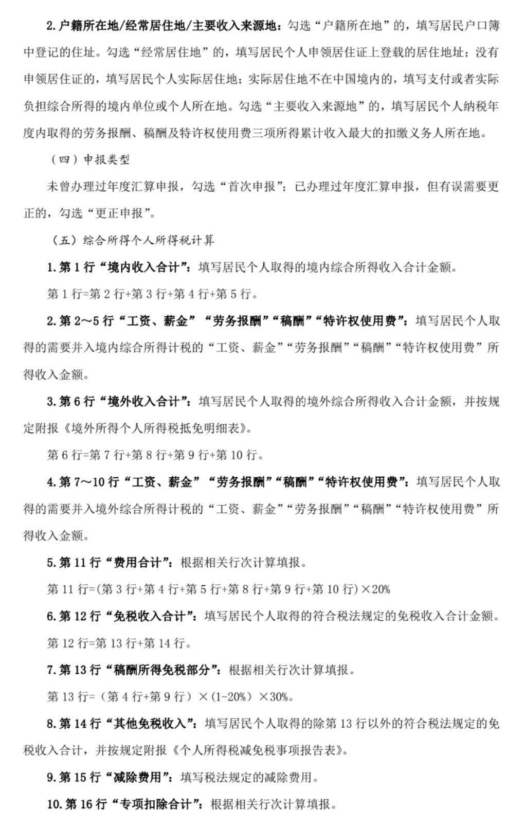
广州个人所得税年度自行纳税申报表(B表)填表说明
来源:
更新时间:2022-03-27 06:02:27
The Beginning
《个人所得税年度
自行纳税申报表》(B表)填表说明
ceN育儿早教网
(居民个人取得境外所得适用)
ceN育儿早教网
点击下载
:
个人所得税年度自行纳税申报表(B表)
ceN育儿早教网
THE END
TAG:
个人所得税
申报表
年度
点击下载
境外
猜你喜欢
青岛东亿能源区域划分及服务电话 青岛东亿实业总公司地址
2022-10-21
中山办理港澳通行证咨询电话 中山港澳通行证怎么办理流程
2022-11-08
冰种翡翠耳坠(冰种翡翠项链)
2022-05-19
重庆高温天气最新情况 重庆今日最高温
2022-07-11
女人戴翡翠吊坠的好处 佩戴翡翠吊坠对身体有什么好处
2022-05-23
相关文章
广州个人所得税年度自行纳税申报表(B表)
个人所得税网页版入口(附网页版申报流程)
为什么要办理个税年度汇算?
个人所得税综合所得汇算清缴操作流程(简易申报+标准申
2020年度江西民办非学历高等教育机构年检不合格名单
贵州2022年度全国初级、高级会计资格考试日程安排及有
2020年度昆明城乡居民基本医疗保险缴费时限延长通知
个人所得税退税银行卡要求哪个银行吗(附退税银行卡要求
长春个人所得税退税是什么意思
长春个人所得税缴费记录查询