首页
>
百科
>
地方特产
徐州市发热门诊医疗机构名单(徐州市中心医院发热门诊)
来源:
更新时间:2022-09-21 11:50:19
The Beginning
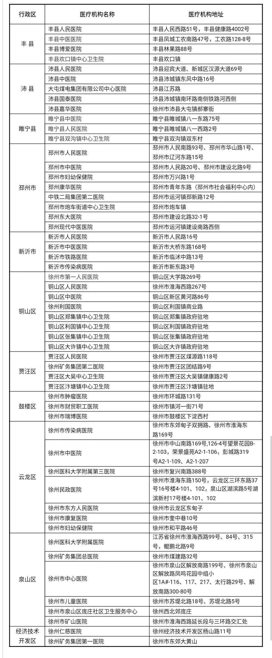
徐州市公布发热门诊医疗机构名单
PYS育儿早教网
THE END
TAG:
徐州市
医疗机构
门诊
名单
responsive
猜你喜欢
翡翠原石怎么加工 翡翠原石如何加工
2022-05-06
随州特色小吃 随州的特色小吃有什么
2022-03-16
关于翡翠的这几大禁忌(戴翡翠有什么忌讳)
2022-09-07
翡翠的棉戴久会化开吗(翡翠上有棉戴的时间长了可以化开吗)
2022-08-16
北京灵活就业补贴怎么领取?(图解)
2022-03-24
相关文章
历届主持人大赛冠军 历届主持人大赛冠军名单
徐医附院就诊须知(徐医附院门诊)
徐州巿妇幼保健院专家门诊一览表(徐州妇幼保健院专家介
徐州市儿童医院怎么样 徐州好的儿童医院
徐州市中医院专家门诊时间表 徐州中医院中医专家门诊
徐州市中医院预约挂号方式及须知 徐州市中医院预约挂
徐州市儿童医院专家门诊表(徐州市儿童医院专家门诊表郝
徐州泉山区核酸检测医疗机构名单 徐州泉山区核酸检测
徐州云龙区核酸检测医疗机构名单(徐州云龙区核酸检测医
徐州铜山区核酸检测机构名单(徐州铜山区哪里可以做核酸