2020年常州公司复工要求:
公司要求:
一、复工前必须符合哪些条件?
企业复工必须做到“四个到位”:
1. 防控机制到位。企业负责人必须现场指挥,建立企业内部疫情防控组织架构,做好企业复工方案,明确企业疫情防控应急流程、具体工作人员、工作职责,确保企业疫情防控工作主体责任落实。
2. 员工排查到位。把好企业员工入口关,全面排查所有员工,按照“一人一档”做好建档筛查工作。对所有返常员工排查情况须通过常州人社网上服务大厅“返常职工排查情况填报”模块进行动态上报(http://www.czrsj.cn)。凡从疫情重点地区返常的企业员工,必须严格执行居家或在企业集体宿舍隔离14 天的要求。隔离期结束后,如无感染症状,方可正常上班。一旦发现员工有发热、咳嗽等急性呼吸道感染症状,立即报告并督促其到就近定点医疗机构发热门诊就诊,同时做好信息上报和随访。
3. 设施物资到位。企业要做好口罩、测温计、消毒水等疫情防控物资保障及发放工作,物资储备不少于3 天用量;员工500 至10000 人的企业,按照每100 人一间的标准单独设置隔离间,10000 人以上的不少于100 间。企业要按照卫健等相关部门制定的标准开展疫情防护和隔离工作。
4. 内部管理到位。确保每日监测上报员工身体状况,督促员工佩戴口罩并做好个人防护,发现情况及时报告采取处置措施,并加强员工下班后管理。做好企业集中生产线、住宿区、厂房等人员密集区疫情防控,做好场地的通风、消毒和卫生管理,做好隔离区管控,按规定加强安全、环保管理。
二、办理复工的流程是什么?
2月9日24时后到省突发公共卫生事件一级响应解除前,企业应最大程度动员外地员工不要返常,减少人员流动,坚持从严把关、突出重点、稳妥有序、分类分步四个原则。复工手续采取备案制,具体流程:做好复工前准备工作→准备相关书面材料→上报属地审核→上报区行业主管部门备案→ 上报区防控应急指挥部。
三、企业申请复工需要提交什么材料?
1. 企业复工备案表;
2. 疫情防控工作方案;
3. 复工生产方案;
4. 复工企业疫情防控承诺书;
5. 企业员工信息排查汇总表;
6. 企业防控疫情物资储备及日消耗情况汇总表;
7. 新型冠状病毒感染肺炎期间返常员工情况统计表。
四、企业申请备案材料上报哪个部门?
2月9日24时后,复工企业必须按照“四个到位”,提前做好各项准备工作。复工前,企业须将相关材料经开发区、郑陆镇(非镇直管企业由所在村负责审核)、街道审核后,上报区级行业主管部门备案。区内规上工业企业备案材料报区工信局(联系电话:69660586);规上服务业企业备案材料报区发改局(联系电话:69660576);规下企业备案材料报区各市场监管分局。
五、复工后生产企业有什么工作要求?
1. 严格落实安全生产各项规定,确保生产安全有序,坚决防止因赶工、抢工导致安全生产事故的发生。
2. 建立企业疫情防控工作日报制度,每日向天宁企业防控组反馈本企业生产经营及疫情防控工作情况。各已复工企业需明确一名中层以上管理人员作为防控工作的专职联系人,负责传达落实政府部门疫情防控工作部署,并按要求向天宁企业防控组报送《复工企业疫情防控工作信息表》、《每日员工身体情况监测表》。
3. 对疫情期间不如实提供信息、不配合隔离等疫情防控措施,以及疫情防控工作落实不及时不到位导致疫情传播扩散的企业和负责人,将依法依规严肃追究责任。
六、小微企业及个体工商户是否可以复工?
凡在专业市场、城市综合体等人员密集场所经营的小微企业及个体工商户,须遵守“非必要不开工”原则,减少人员流动及聚集,暂不复工。
七、专业市场、城市综合体等以外的小微企业及个体工商户如何申请复工?
小微企业及个体工商户向所在开发区、镇、街道提出申请,开发区、镇、街道填写《小微企业及个体工商户复工申请记录表》,并向对口各市场监管分局反馈申请信息,各市场监管局分局协同各板块联络员现场核查,告知企业应知事项,发放《小微企业及个体工商户复工重要事项告知书》,检查“返常职工排查情况填报”,签署《小微企业及个体工商户复工承诺书》。
八、注意这些要到位

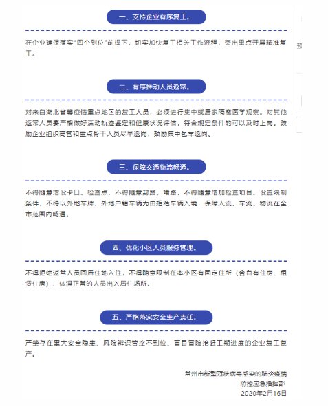
常州市新型冠状病毒感染的肺炎疫情防控应急指挥部发布支持企业复工复产的通告

想知道常州更多疫情最新信息?
相关信息:




