无锡市新吴实验中学学生疫苗接种告家长书
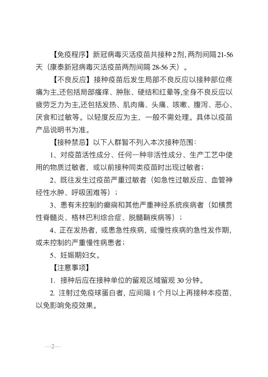
一、接种对象
1.8月7日-8月8日期间在新吴区各接种点接种过第一针或在其他地区已接种第一针,且接种时间已满21天的新吴区12-17岁学生。
2.外地返锡及其他原因未接种首针的新吴区12-17岁学生。
注意:本人或共同居住人28天有中高风险地区旅居史,21天有中高风险地区设区市低风险地区旅居史,正在居家隔离或集中隔离,苏康码为红码、黄码,有体温等健康状况异常情况的学生缓种。
二、接种形式
在新吴实验中学接种点接种
三、接种时间
9月4日接种学校:无锡市新吴实验中学、
学校当天先安排第二针接种,第二针接种完成后安排符合条件的学生首针接种。
三、注意事项
1.本次新冠疫苗接种不收取任何费用。
2.未成年人需由监护人陪同接种第二针,接种无需提前注册“育苗通”公众号,请您现场携带首针接种记录单,身份证及户口本,直接登记。
3.请您提前打印并填写《新冠病毒疫苗接种健康状况调查表》,当天将签好字的调查表带至学校。
4.接种前请积极配合健康询问,如实反馈健康状况,并签署《知情同意书》。
5.接种后必须留观30分钟以上,如出现不适,请及时联系留观现场的工作人员。
6.如您无法到场,请签署好《新冠疫苗接种授权委托书》,并让委托人现场提供好身份证、能证明您与学生关系的户口簿、由您本人签字的《新冠病毒疫苗接种健康状况调查表》和《新冠病毒疫苗接种知情同意书》。
7.请您进接种点前主动出示行程码,提前更新苏康码(必须是疫苗接种当天的,截图无效)。
8.有21天中高风险旅居史、正在居家隔离或集中隔离的学生暂缓接种(以最近更新为准)。
9.请您全程佩戴口罩、扫码测温入校,请学生穿戴方便穿脱的衣物,建议贴身穿短袖T恤,避免穿连体衣物。
10.接种疫苗前不能空腹,预检登记环节,请务必将健康状况主动告知医务人员,如有不适,应另择期接种。
友情提醒:如监护人因自身原因无法陪同,还需签署《新冠病毒疫苗接授权委托书》。
四、接种批次
五、接种流程
NO.1 入校
内容:测温、查验行程码、健康码
地点:校门口
NO.2 等候区
内容:等候接种
地点:中学楼一楼
NO.3 问诊区
内容:咨询问诊
地点:中学楼二楼
NO.4 接种区
内容:接种
地点:中学楼二楼
NO.5 留观区
内容:留观30分钟以上
地点:大报告厅
NO.6 离校
内容:从西校门离校
地点:行创四路西校门
六、校园示意图
无锡市新吴实验中学(无锡市新吴区行创四路288号)

文件下载:




