The Beginning
一、办理条件:
(一)夫妻一方户口在我市,其共同居住生活的另一方,可以申请投靠配偶入户。
(二)父母一方户口在我市,其共同居住生活的未婚(离婚)子女,可以申请投靠父母入户。
(三)成年子女(在校学生除外)户口在我市,其共同居住生活的父母,可以申请投靠子女入户。
二、办理形式:
窗口办理、网上办理
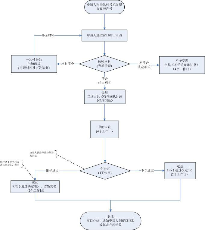
三、办理流程:
窗口办理:
网上办理:
1.申请人登录广东政务服务网提出申请,上传电子材料。
2.接件受理人员核验申请材料,当场作出受理决定。申请人符合申请资格,并材料齐全、格式规范、符合法定形式的,予以受理;申请人不符合申请资格或材料不齐全、不符合法定形式的,接件受理人员不予受理,出具《申请材料补正告知书》。申请人材料不符合要求但可以当场更正的,退回当场更正后予以受理。
3.受理后,审查人员对材料进行审查,提出审查意见,符合条件的,予以通过,出具《受理回执》;不予通过的,出具《不予受理通知书》。
4.申请人按约定的方式通过公安部门服务窗口或业务科室或以邮寄的方式领取办理结果。
四、申请材料:
1.居民户口簿
2.投靠人、被投靠人的居民身份证
3.《入户申请审批表》
4.投靠人与被投靠人的亲属关系证明
本地宝小编有话对您说~
THE END




