The Beginning
【金平区】
说明:
一、以上表格学校服务半径范围是按学校创办时上级所划分的地段。
二、对光华路100--132 号的说明:原单号属明珠路小学,双号属光华小学。两校学生上下学都要横过马路,很不安全,经双校双方协商,作如下调整:双号归明珠路小学,单号归光华小学。
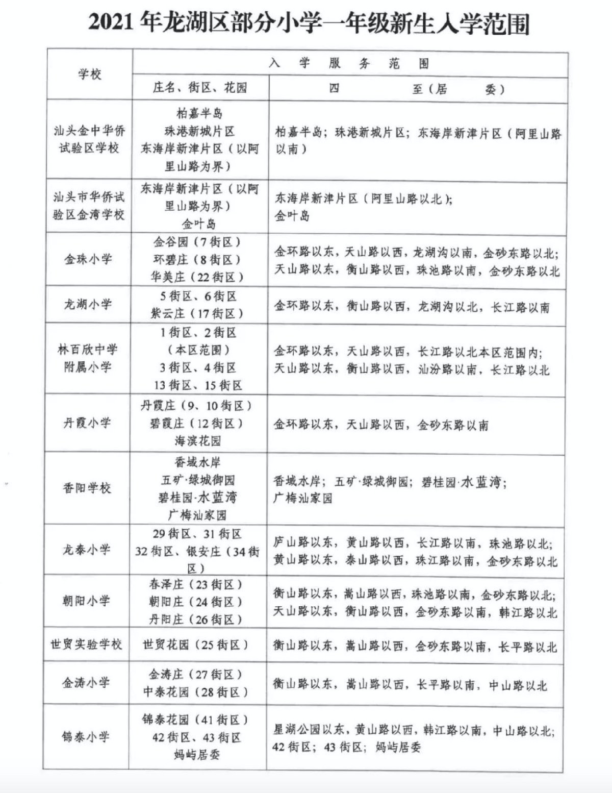
【龙湖区】


注:
春江花园、新嘉雅园的适龄儿童拟安排到汕洋小学,在汕洋小学建成之前暂安排到官一小学就读;佰悦春天的适龄儿童拟安排到经纬小学,在经纬小学建成之前暂安排到龙泰小学就读;江南星语的适龄儿童拟安排到经纬小学,在经纬小学建成之前暂安排到大悦小学就读。
凡没有配套建设学校的新建住宅小区,须由开发商向区教育局书面申请,由区教育局根据学校布局和学位等情况划定入学范围。
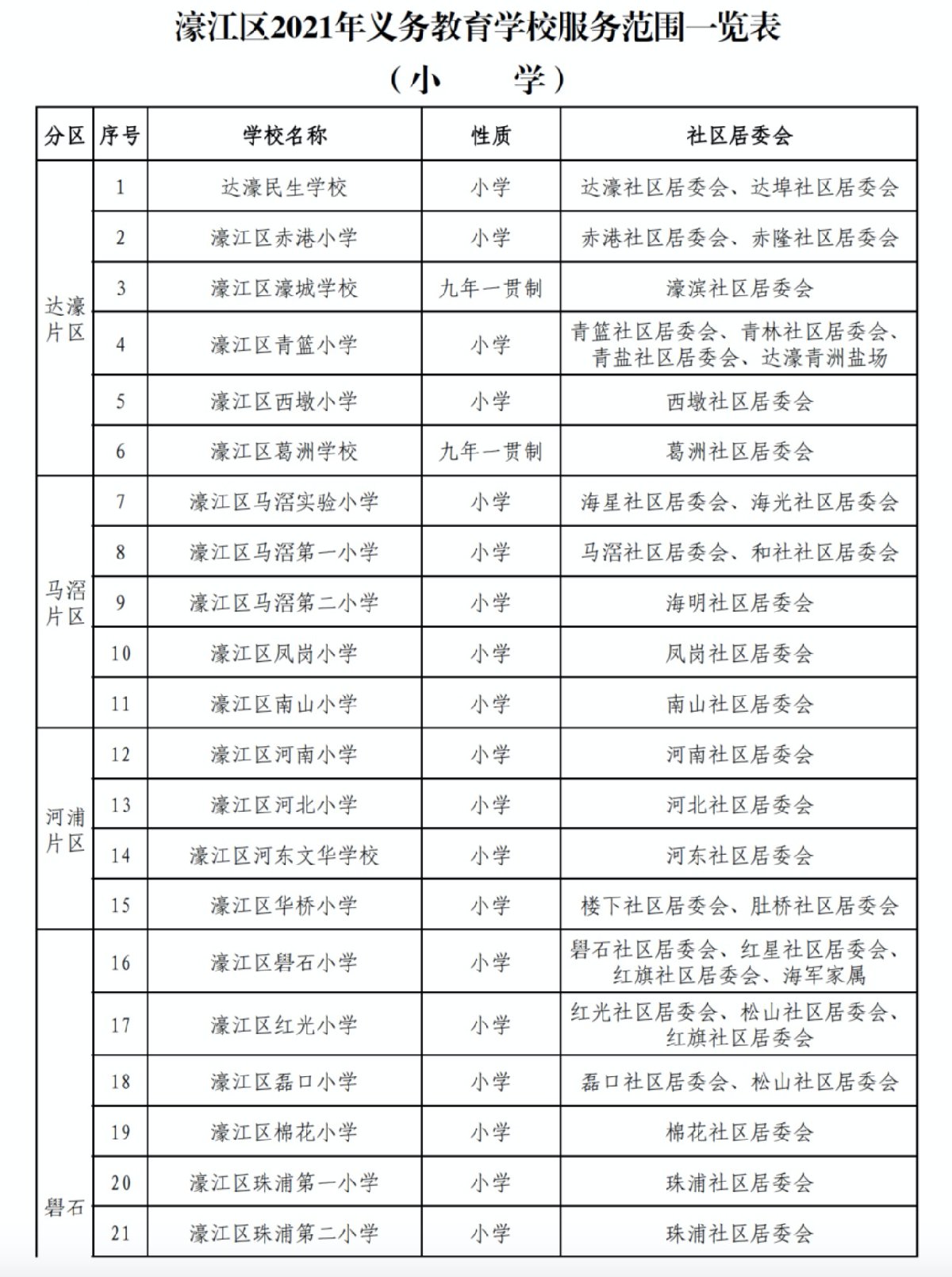
【濠江区】
【南澳县】
| 学校 | 户籍范围 | 跨户籍居住片区 |
| 后宅镇中心小学(东校区) | 城南社区、城东社区; 山顶村、龙地村、港畔村、北面村、新乡村、永兴村、城西村、前埔埕村。 | 龙滨路南段(海滨路口至光明路口)以东、光明路以南片区。 |
| 后宅镇中心小学(西校区) | 城北社区; 宫前村、南光村、光明村、西山村、羊屿村、黄花山村。 | 中兴路以北、瑞祥路以西片区。 |
| 云澳镇中心小学 | 云英社区; 中柱村、云星村、南台村、西畔村、著园村、云祥村、东澳村。 | |
| 深澳正文学校 | 榴城居委; 海滨村、走马埔村、后花园村、三澳村、圆山村、吴平寨村、松岭村、金山村。 | |
| 澳前小学 | 澳前村。 | |
| 青澳学校 | 后兰村、后窑村、九溪澳村、六都村、山岗村。 |
THE END




