首页 > 百科 > 地方特产

汕头金平区小学学校的招生范围 汕头金平区小学入学条件

来源: 更新时间:2022-09-10 06:22:29
The Beginning

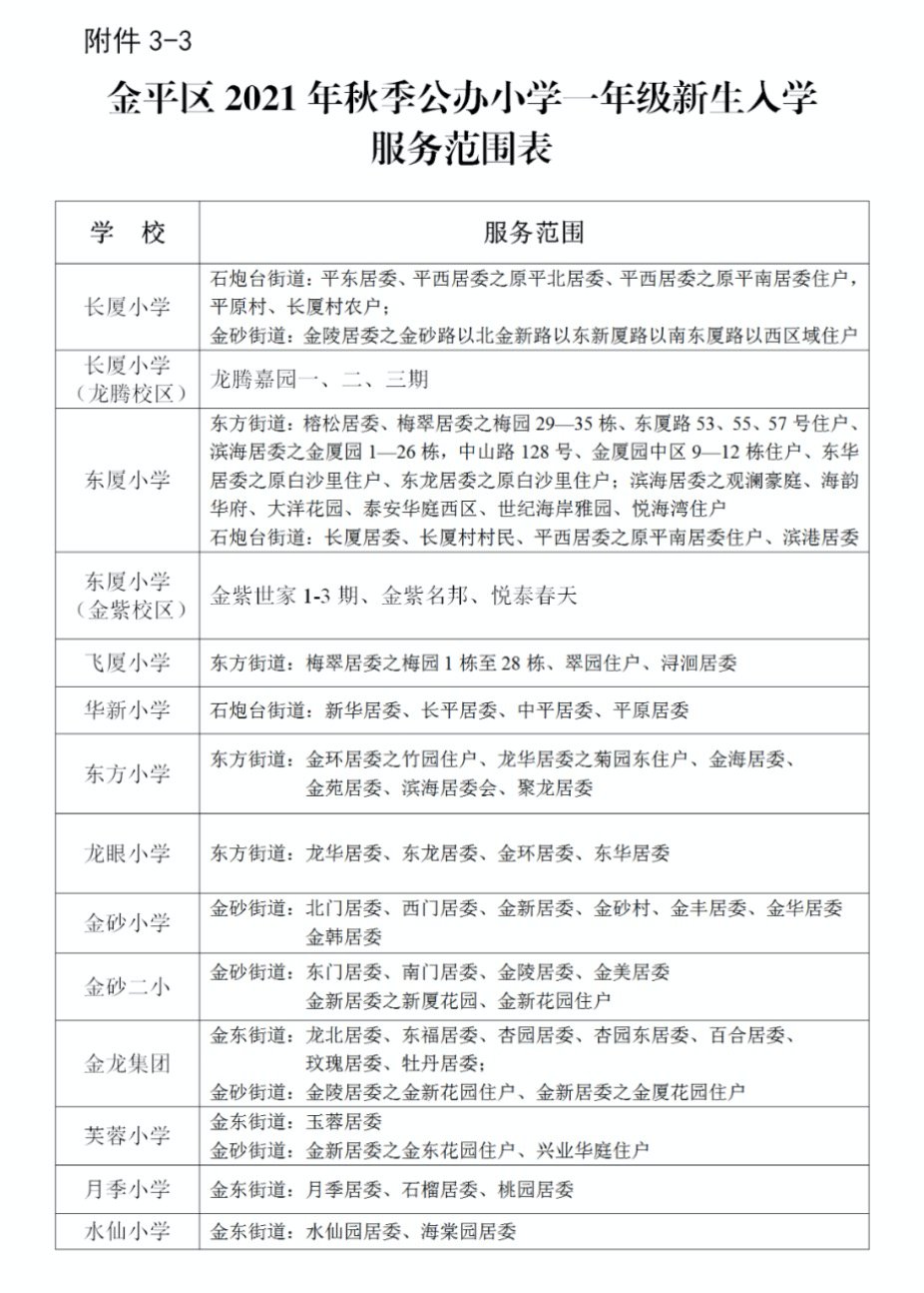
  金平区2021年秋季公办小学一年级新生入学服务范围表 nEM育儿早教网

nEM育儿早教网

nEM育儿早教网

nEM育儿早教网

nEM育儿早教网

nEM育儿早教网

nEM育儿早教网

  说明: nEM育儿早教网

  一、以上表格学校服务半径范围是按学校创办时上级所划分的地段。nEM育儿早教网

  二、对光华路100--132 号的说明:原单号属明珠路小学,双号属光华小学。两校学生上下学都要横过马路,很不安全,经双校双方协商,作如下调整:双号归明珠路小学,单号归光华小学。nEM育儿早教网

  >>>>

THE END

TAG:光华  小学  单号  明珠  双号  

猜你喜欢

相关文章