首页 > 百科 > 地方特产

杭州可以积分落户在公租房吗(杭州落户还可以申请公租房)

来源: 更新时间:2022-08-27 00:13:57
The Beginning

  杭州可以积分落户在公租房吗? vSb育儿早教网

  公租房是可以落户的,但需和公租房管理单位签订《户口迁移承诺书》。 vSb育儿早教网

  相关内容 vSb育儿早教网

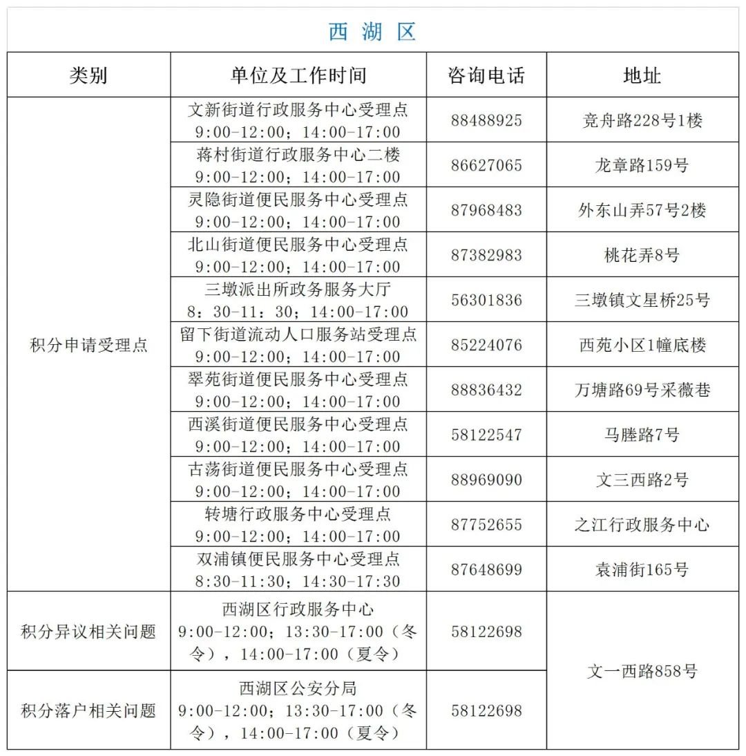
  为方便您及时咨询居住证积分受理相关问题,知晓线下窗口受理地址,现向您整理公布2022年居住证积分受理窗口、积分管理咨询服务电话及地址,请查收。(全市各积分受理点及咨询电话均周六、周日休息)vSb育儿早教网

vSb育儿早教网

   vSb育儿早教网

   vSb育儿早教网

   vSb育儿早教网

   vSb育儿早教网

   vSb育儿早教网

   vSb育儿早教网

   vSb育儿早教网

   vSb育儿早教网

   vSb育儿早教网

   vSb育儿早教网

   vSb育儿早教网

THE END

TAG:积分  窗口  居住证  地址  承诺书  

猜你喜欢

相关文章