The Beginning
武汉就业登记办理地点
一、个人就业登记(灵活就业人员登记)
可向就业所在社区(因创新社会治理,加强基层建设而撤销社区服务站的,直接到就业所在街道<乡镇>公共管理服务机构)申请。
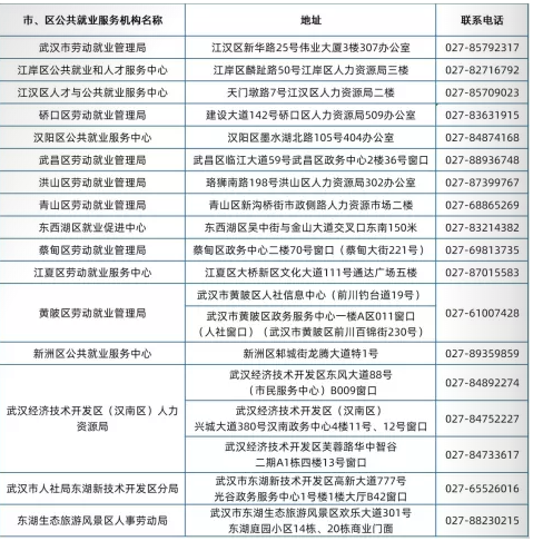
| 区公共就业服务机构名称 | 地址 | 联系电话 |
| 江岸区公共就业和人才服务中心 | 江岸区麟趾路50号江岸区人力资源局三楼 | 027-82716792 |
| 江汉区人才与公共就业服务中心 | 天门墩路7号江汉区人力资源局二楼 | 027-85709023 |
| 硚口区劳动就业管理局 | 建设大道142号硚口区人力资源局509办公室 | 027-83631915 |
| 汉阳区公共就业服务中心 | 汉阳区墨水湖北路105号406办公室 | 027-84883456 |
| 武昌区劳动就业管理局 | 武昌区临江大道59号武昌区政务中心2楼36号窗口 | 027-88936748 |
| 洪山区劳动就业管理局 | 珞狮南路198号洪山区人力资源局302办公室 | 027-87399767 |
| 青山区劳动就业管理局 | 青山区新沟桥街市政侧路人力资源市场二楼 | 027-6B865269 |
| 东西湖区就业促进中心 | 东西湖区吴中街与金山大道交叉口东南150米 | 027-83214382 |
| 蔡甸区劳动就业管理局 | 蔡甸区政务中心二楼70号窗口〔蔡甸大街221号) | 027-69813735 |
| 江夏区劳动就业服务中心 | 江夏区大桥新区文化大道111号通达广场五楼 | 027-87952017 |
| 黄陂区劳动就业管理局 | 武汉市黄陂区政务服务中心一楼A区011窗口〔人社窗口)〔武汉市黄陂区前川百锦街230号) | 027-61007428 |
| 新洲区公共就业服务中心 | 新洲区邾城街龙腾大道特1号 | 027-89359859 |
| 武汉经济技术开发区〔汉南区)人力资源局 | 武汉经济技术开发区东风大道88号(市民服务中心)BO09窗口 | 027-84892274 |
| 武汉经济技术开发区(汉南区)兴城大道380号汉南政务中心4楼11号、12号窗口 | 027-84752227 | |
| 武汉市人社局东湖新技术开发区分局 | 武汉市东湖新技术开发区高新大道777号光谷政务服务中心1号楼1楼大厅B42窗口 | 027-65526016 |
| 东湖生态旅游风景区人事劳动局 | 武汉市东湖生态旅游风景区欢乐大道301号东湖庭园小区14栋、20栋商业门面 | 027-88230215 |
二、单位就业登记(单位新录用人员就业登记)
企业(单位)向用人单位所在市、区公共就业服务机构申请。

THE END




