The Beginning
呼和浩特第三代社会保障卡
办理时间
2022年8月1日起
领取办法及途径
首次申领社会保障卡或社会保障卡到期、丢失等自然补换的参保人,可以在我市工商银行、中国银行、农业银行、建设银行、邮政储蓄银行、信用社(金谷银行)、蒙商银行、内蒙古银行等8家社会保障卡合作银行的202个快速制卡网点,免费领取或补换第三代社会保障卡。
注意事项
1.首次申领:本人持身份证,选择我市任一合作银行的社会保障卡服务网点直接办理(具体按照银行要求)。
2.本行补换:本人持身份证,到原发卡银行的社会保障卡快速制卡服务网点进行正常挂失补换(具体按照银行要求)。
3.跨行补换:本人持身份证,到原发卡银行的社会保障卡服务网点进行社会保障卡的金融功能、社保功能挂失后,再选择其它银行网点补发新卡(具体按照银行要求)。
4.自主选择:参保人可自主选择社会保障卡合作银行,任何单位或个人不得强制办理指定银行的社会保障卡。
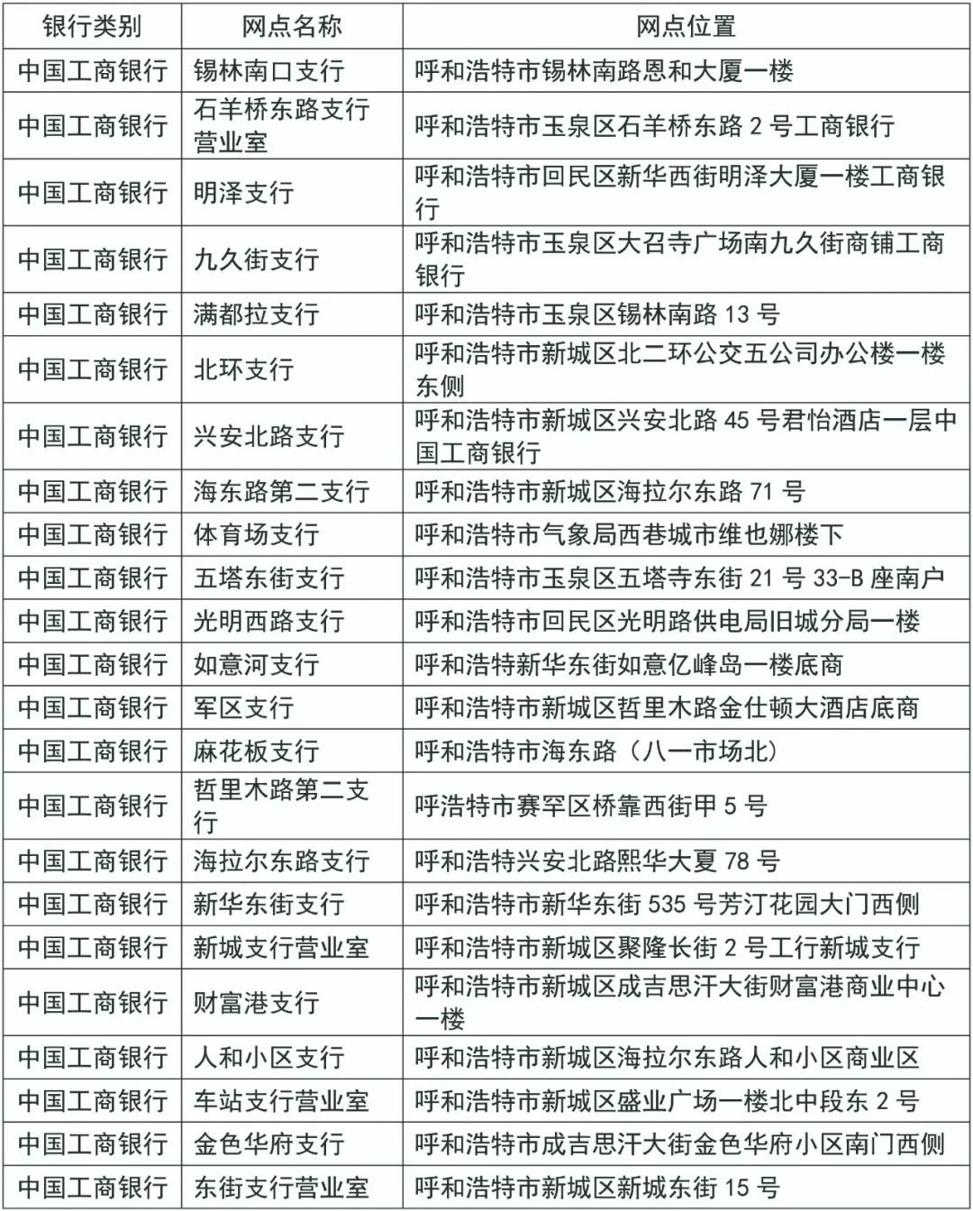
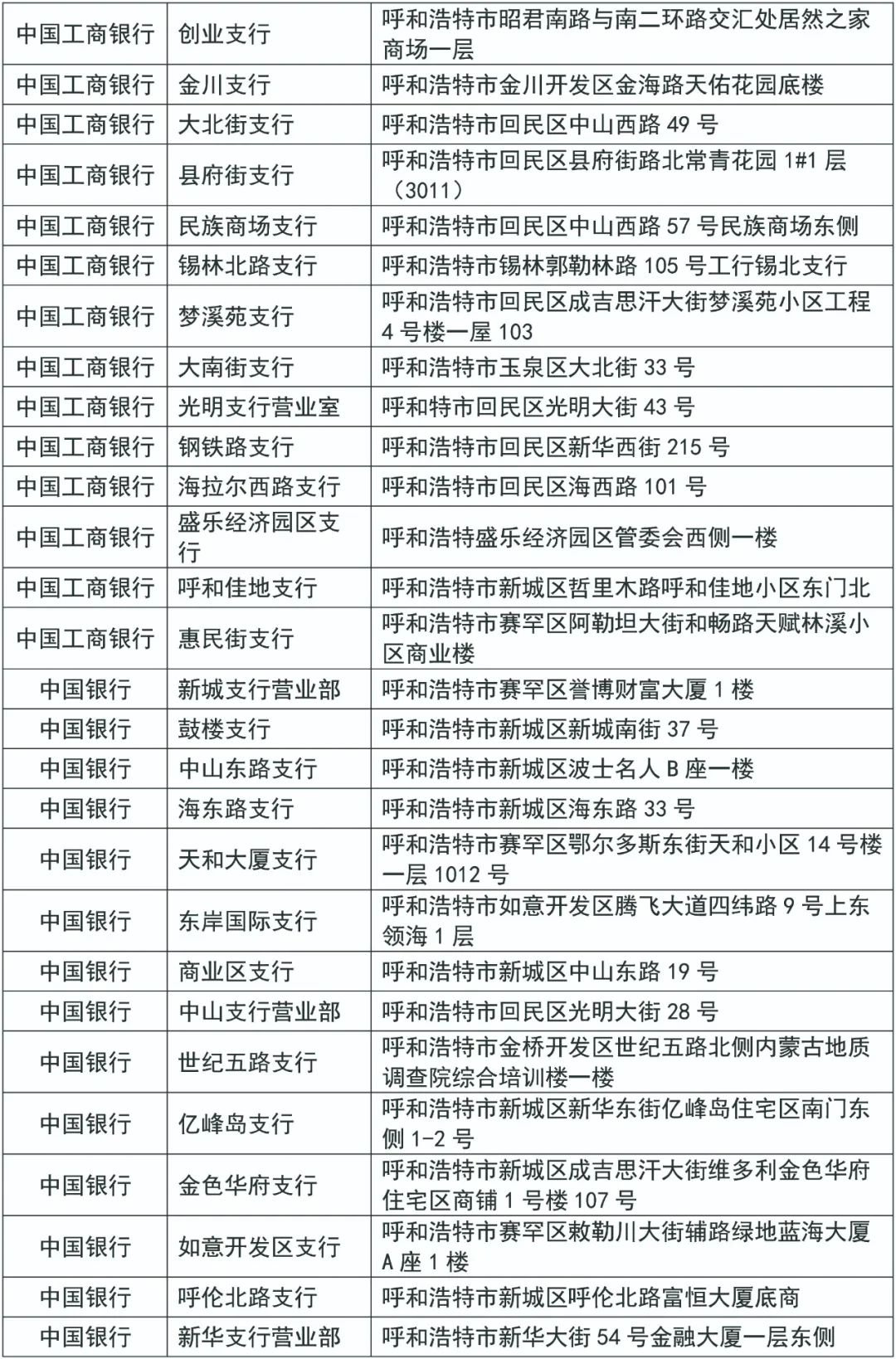
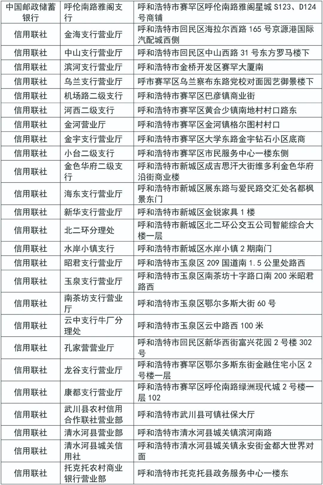
办理地点






THE END




