The Beginning
一、转入条件
工作地由外市变更至西安,即可将在各地的参保年限转移接续至西安市
二、转入类型
1、职工医保:单位经办人负责
2、灵活医保:携带身份证及社保卡至区县经办中心办理
3、居民医保:携带身份证及社保卡至区县经办中心办理
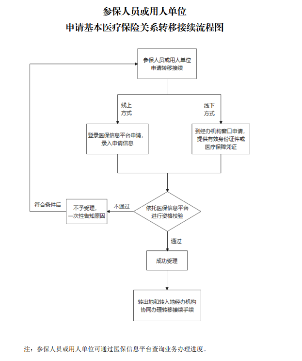
三、转入流程
1、
可通过全国统一的医保信息平台直接提交申请。
进入国家医保服务平台:https://fuwu.nhsa.gov.cn,下滑至首页下方的地方网厅入口提交申请。
2、
可在转入地或转出地经办机构窗口申请。
流程图:
四、西安各区县医保经办机构
1、莲湖区
办公地址:
莲湖区医疗保险经办中心
西安市莲湖区桃园路街道大土门20号(开远半岛7号楼内)
咨询电话:
城乡居民医保、医疗救助 81512293
职工参保(单位立户、人员变更) 81512251
职工待遇(零星报销、慢性病报销) 81512285
异地就医、挂账生育保险 81512253
2、雁塔区
办公地址:
雁塔区医疗保障经办服务中心
1.西安市雁塔区双桥一巷与电子正街南段十字西南角雁塔区政务服务中心一楼A52-A59窗口(综合服务窗口)
2.西安市雁塔区电子二路32号雁塔区政府新南院主楼6楼B506(待遇审核)、B508(基金财务)、B509(待遇结算)
咨询电话:
综合服务窗口 89565327 89567336 89568775
待遇审核部 88765803
基金财务部 85235076
待遇结算部 89562715
更多内容:
THE END




