2022年密云妇幼入园体检全攻略请您查收!
信息来源:北京市密云区妇幼保健院
亲爱的家长们,密云区妇幼保健院将于7月15日开展入园体检工作。疫情期间,在有效防控的基础上,为能安全有序地开展幼儿入园体检工作,特将相关事项告知如下:
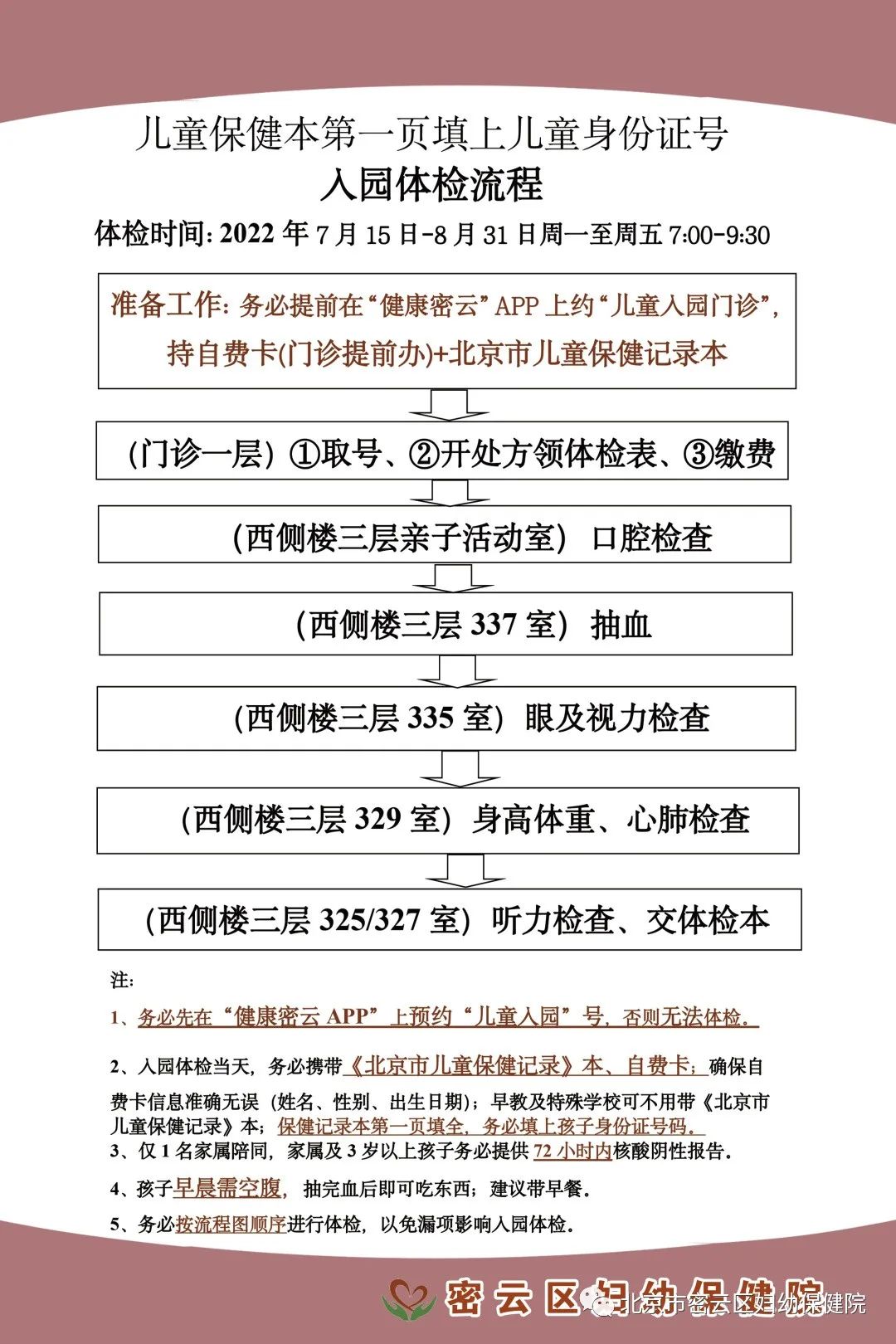
一、预约入园体检
在城区街道报名的幼儿家长请注意,入园体检需要提前约号,约号方式:手机APP“健康密云” 里,预约“儿童入园门诊”。

时间: 2022年7月15日至8月31日
早7:00-9:30
(周一至周五,节假日除外)。
二、注意事项
1、“健康密云”APP上用孩子的信息进行约号;务必先约号,按约号指定日期来体检,否则无法体检。
2、每日开放体检人数为120人/日,约满后时间顺延。
3、因入园体检为自费项目,不能用医保卡。故务必在体检前几天至我院门诊提前办理“门诊自费卡或自费条码”,以便体检交费使用。
4、体检当日务必带上孩子的《北京市儿童保健记录本》(附下图);保健记录本第一页填全,务必填上孩子身份证号码。
5、入园体检需空腹(前一天晚22点后禁食各类固体及液体食物)。
6、为保障听力筛查顺利通过,请家长提前做好幼儿外耳道清洁工作。为减少等候时间,4岁及以上儿童请提前学会视力表指认。
7、为减少人员聚集,每名体检儿童仅一名家长陪同。按照北京市疫情防控要求陪同家属及3岁以上儿童务必提供72小时内核酸阴性结果。来院后完成流行病学调查,配合工作人员扫码、测温,保持距离,全程佩戴口罩。
8、如21天内有官方认定的中高风险地区旅居史,请您按要求隔离后再进行体检。
如有发热(≥37.3℃)、干咳、乏力、嗅觉味觉减退或丧失、鼻塞、流涕、咽痛、结膜炎、肌痛、腹泻(有其一症状)请到发热门诊排查,无症状一周后再进行体检。
9、如服药需停药一周再进行体检,以免影响结果。
10、体检结果有效期三个月(如9月开学,6月即可体检)。
1、至少提前1天至门诊办理“自费卡或自费条码”;
样式如下:

2、体检当日务必带上《北京市儿童保健记录本》
样式如下(二者任何之一):

如果没有如上体检本,须注意:
情况一:在北京市预防接种满半年以上的孩子,家长须带着预防接种本至孩子接种疫苗处的儿童体检科,找寻或补健康记录本。
情况二:母亲孕期未在北京市内建册和儿童未在北京市内预防接种,请于体检当日带上预防接种本。
三、入园体检流程





