首页 > 百科 > 地方特产

2022厦门医保报销比例(厦门医保报销比例2020)

来源: 更新时间:2022-07-05 21:15:25
The Beginning

  2022年7月—12月厦门医保报销比例lRI育儿早教网

lRI育儿早教网

  自2023年1月1日起,厦门市医保年度调整为按自然年度执行,即从原来每年7月1日至次年6月30日,调整为每年的1月1日至12月31日。lRI育儿早教网

  为确保调整平稳运行,医保部门将今年下半年7月1日至12月31日作为调整过渡期。lRI育儿早教网

  城乡居民医疗保险待遇简明表lRI育儿早教网

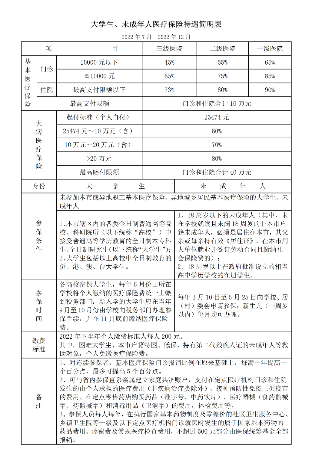
  大学生、未成年人医疗保险待遇简明表lRI育儿早教网

  城镇职工医疗保险待遇简明表lRI育儿早教网

  外来从业人员医疗保险待遇简明表lRI育儿早教网

  医疗救助对象及救助标准简明表lRI育儿早教网

THE END

TAG:简明  医疗保险  医保  待遇  厦门市  

猜你喜欢

相关文章