退役军人事务部等20部门关于加强军人军属、退役军人和其他优抚对象优待工作的意见
退役军人部发〔2020〕1号
各省、自治区、直辖市党委宣传部,人民政府发展改革委、教育厅(教委)、公安厅(局)、民政厅(局)、司法厅(局)、财政厅(局)、住房和城乡建设厅(委)、交通运输厅(局、委)、文化和旅游厅(局)、卫生健康委、退役军人事务厅(局)、各银保监局、信访局(办)、林业和草原主管部门,民航各地区管理局、各运输航空公司、各机场公司,新疆生产建设兵团党委宣传部、发展改革委、教育局、公安局、民政局、司法局、财政局、住房和城乡建设局、交通局、文化体育广电和旅游局、卫生健康委、退役军人事务局、信访局、林业和草原局,各战区、各军兵种、军委机关各部门、军事科学院、国防大学、国防科技大学、武警部队政治工作部(局、处)、后勤保障部门,各铁路局集团公司:
军人军属、退役军人和其他优抚对象(以下简称优抚对象)为国防和军队建设作出了重要贡献,应当得到国家和社会的优待。为认真贯彻落实习总书记关于退役军人工作重要论述精神,扎实做好优待工作,努力让优抚对象受到全社会尊重,让军人成为全社会尊崇的职业,现提出如下意见。
一、把握总体要求
(一)指导思想。
以习近平新时代中国特色社会主义思想为指导,全面贯彻落实党的十九大精神,适应国家经济社会发展、国防和军队建设的新形势,顺应广大优抚对象对美好生活的新期待,坚持国家和社会相结合的工作方针,秉持体现尊崇、体现激励的政策导向,因地制宜,尽力而为、量力而行,逐步建立健全优待政策体系,营造爱国拥军、尊重优抚对象浓厚社会氛围,增强优抚对象的荣誉感、获得感。
(二)基本原则。
坚持现役与退役衔接。在加强军人军属优待的基础上,进一步建立完善退役军人和其他优抚对象优待政策制度,更好地体现国家和社会对国防贡献的褒扬。
坚持优待与贡献匹配。综合考虑优抚对象为国防和军队建设所作贡献,给予相应优待,树立贡献越大优待越多的鲜明导向,促进优待工作更加科学规范。
坚持关爱与管理结合。根据优抚对象的现实表现,给予必要的奖惩,引导优抚对象珍惜荣誉,自觉做爱国奉献、遵纪守法、诚信明理的公民。
坚持当前与长远统筹。立足当前国家经济社会发展实际,建立基本优待目录清单,逐步拓展优待领域,丰富优待内容;注重长远可持续发展,统筹规划优待政策制度,不断完善优待工作体系。
二、规范优待内容
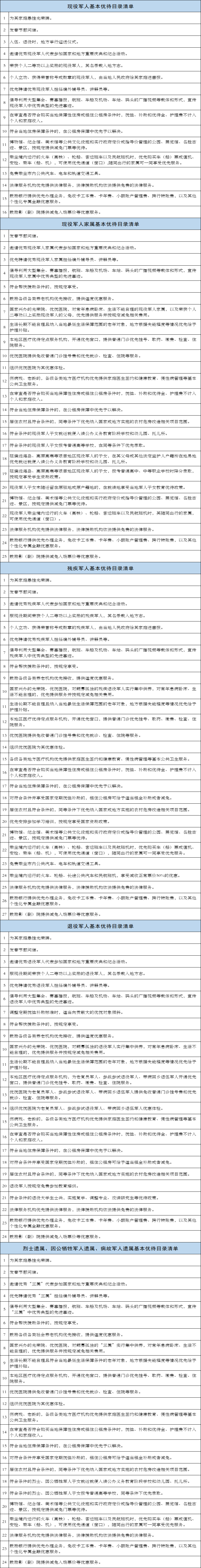
(三)在荣誉激励方面,着眼建立健全优抚对象荣誉体系,进一步强化精神褒扬和荣誉激励。为烈属、军属和退役军人等家庭悬挂光荣牌,为优抚对象家庭发春节慰问信,为入伍、退役的军人举行迎送仪式。邀请优秀优抚对象代表参加国家和地方重要庆典和纪念活动。将服现役期间荣获个人二等功以上奖励的现役军人、退役军人名录载入地方志。对个人立功、获得荣誉称号或勋章的现役军人,由当地人民政府给其家庭送喜报。优先聘请优秀优抚对象担任编外辅导员、讲解员等,发挥其参与社会公益事业的优势作用。倡导利用大型集会、赛事播报,航班、车船及机场、车站、码头的广播视频等载体和形式,宣传优抚对象中优秀典型的先进事迹,不断扩大荣誉优待的范围和影响。
(四)在生活方面,不断完善优抚对象抚恤、补助、援助等政策制度,健全抚恤补助标准动态调整机制,保障享受国家定期抚恤补助优抚对象的抚恤优待与国家经济社会发展相适应。调整定期抚恤补助标准时,适当向贡献大的优抚对象倾斜。各地要及时建档立卡,对因生活发生重大变故遇到突发性、临时性特殊困难的优抚对象,在享受社会保障待遇后仍有困难的,按照规定给予必要的帮扶援助。逐步完善现役军人配偶随军就业创业政策,以及随军未就业期间基本生活补贴等制度,激励现役军人安心服役、奉献国防。
(五)在养老方面,国家兴办的光荣院、优抚医院,对鳏寡孤独的优抚对象实行集中供养,对常年患病卧床、生活不能自理的优抚对象以及荣获个人二等功以上奖励现役军人的父母,优先提供服务并按规定减免相关费用。对生活长期不能自理且纳入当地最低生活保障范围的老年优抚对象,各地应根据其失能程度等情况优先给予护理补贴。积极推动与老年人日常生活密切相关的服务行业为老年优抚对象提供优先、优惠服务。鼓励各级各类养老机构优先接收优抚对象,提供适度的优惠服务。
(六)在医疗方面,各地按照保证质量、方便就医的原则,明确本地区医疗优待定点服务机构,为残疾军人,烈属、因公牺牲军人遗属、病故军人遗属(以下简称“三属”),现役军人家属、老复员军人、参战参试退役军人、带病回乡退伍军人开通优先窗口,提供普通门诊优先挂号、取药、缴费、检查、住院服务。各级各类地方医疗机构优先为伤病残、老龄优抚对象提供家庭医生签约和健康教育、慢性病管理等基本公共卫生服务。组织优抚医院为残疾军人、“三属”、现役军人家属、老复员军人、参战参试退役军人、带病回乡退伍军人优惠体检,提供免收普通门诊挂号费和优先就诊、检查、住院等服务。
(七)在住房方面,适应国家住房保障制度改革发展要求,逐步完善优抚对象住房优待办法,改善优抚对象基本住房条件。在审查优抚对象是否符合购买当地保障性住房或租住公共租赁住房条件时,抚恤、补助和优待金、护理费不计入个人和家庭收入。符合当地住房保障条件的优抚对象,在公租房保障中优先予以解决。对符合条件并享受国家定期抚恤补助的优抚对象租住公租房,可给予适当租金补助或者减免。对居住农村的符合条件的优抚对象,同等条件下优先纳入国家或地方实施的农村危房改造相关项目范围。
(八)在教育方面,认真落实现有政策,不断丰富优待内容。符合条件的现役军人、烈士和因公牺牲军人子女就近就便入读公办义务教育阶段学校和幼儿园、托儿所;报考普通高等学校,在同等条件下优先录取。切实保障驻偏远海岛、高原高寒等艰苦地区现役军人的子女,在其父母或其他法定监护人户籍所在地易地优先就近就便入读公办义务教育阶段学校和幼儿园、托儿所,报考普通高中、中等职业学校时降分录取,按规定享受学生资助政策。现役军人子女未随迁留在原驻地或原户籍地的,在就读地享受当地军人子女教育优待政策。优先安排残疾军人参加学习培训,按规定享受国家资助政策。退役军人按规定免费参加教育培训。实施对符合条件的退役大学生士兵复学、调整专业、攻读研究生等优待政策。加大教育支持力度,通过单列计划、单独招生以及学费和助学金资助等措施,为退役军人接受高等教育提供更多机会,帮助退役军人改善知识结构,提升就业竞争力。
(九)在文化交通方面,博物馆、纪念馆、美术馆等公共文化设施和实行政府定价或指导价管理的公园、展览馆、名胜古迹、景区,对现役军人、残疾军人、“三属”、现役军人家属按规定提供减免门票等优待。现役军人、残疾军人、“三属”乘坐境内运行的火车(高铁)、轮船、客运班车以及民航班机时,享受优先购买车(船)票或值机、安检、乘车(船、机),可使用优先通道(窗口),随同出行的家属可一同享受优先服务。现役军人、残疾军人免费乘坐市内公共汽车、电车和轨道交通工具;残疾军人乘坐境内运行的火车、轮船、长途公共汽车和民航班机享受减收正常票价50%的优惠。
(十)在其他社会优待方面,广泛动员社会力量参与优待工作,不断创新社会优待方式和内容。倡导鼓励志愿者参与面向优抚对象的志愿服务。法律服务机构优先提供法律服务,法律援助机构依法提供免费的法律服务。鼓励银行为优抚对象提供优先办理业务,免收卡工本费、卡年费、小额账户管理费、跨行转账费,以及其他个性化专属金融优惠服务。各地影(剧)院在放映(演出)前义务播放爱国拥军公益广告或宣传短视频,鼓励为优抚对象提供减免入场票价等优惠服务。
三、健全管理机制
(十一)建立优待证制度。国家坚持统筹兼顾、稳步推进的原则,充分运用信息技术手段,逐步为退役军人和“三属”统一制作颁发优待证,作为享受相应优待的有效证件。残疾军人凭残疾军人证,军队离退休干部、退休士官凭离休干部荣誉证、军官退休证、文职干部退休证、退休士官证,现役军人凭军(警)官证、士官证、义务兵证、学员证等有效证件享受相应优待,现役军人家属凭部队制发的相关证件享受相应优待。退役军人事务部制定优待证管理办法,规范优待项目、优待期限,建立发放、变更、信息查验、收回、废止等制度。
(十二)明确优待目录。立足当前、着眼长远,在建立完善优待政策制度、逐步健全优待工作体系的同时,依据国家有关法规政策规定,明确当前一个时期需要落地见效的基本优待目录清单。随着国家经济社会发展、国防和军队建设需要以及优待工作不断创新,退役军人事务部负责会同军地有关部门,适时调整更新优待目录,充实完善优待项目,及时向社会发布,组织抓好落实。
(十三)完善奖惩措施。建立健全奖惩结合、公平规范、能进能出的优待动态管理机制,激励优抚对象发扬传统、珍惜荣誉、保持良好形象。对积极投身地方经济社会发展、国防和军队建设,作出新的突出贡献受到表彰的优抚对象,应给予表彰和奖励。对依法被刑事处罚或受到治安管理处罚、影响恶劣的,违反《信访条例》有关规定,挑头集访、闹访被劝阻、批评、教育仍不改正的,现役军人被除名、开除军籍的,取消其享受优待资格,已颁发优待证的由当地县级人民政府退役军人事务主管部门负责收回。受到治安管理处罚,挑头集访、闹访被取消优待资格后能够主动改正错误、积极消除负面影响的,经当地县级人民政府退役军人事务主管部门审核同意,可以恢复优待资格。
四、加强组织领导
(十四)压实工作责任。做好优待工作是党、国家、军队和全社会的共同责任。军地有关部门要切实提高政治站位,加强组织领导,建立联动机制,明确责任分工,充分调动社会力量参与,形成统筹推进、分工负责、齐抓共建的良好工作格局。各地要列支相关经费,对优惠项目予以补贴。各级地方人民政府退役军人事务主管部门要发挥组织和督导作用,及时制定实施方案和任务清单,健全监督检查、跟踪问效和通报具体办法,推动优待工作落地见效。军地各相关部门和单位要认真履行服务优抚对象、服务国防和军队建设的职责,主动担当、积极作为,全力抓好本系统优待工作任务的有效落实。
(十五)严密组织实施。军地各相关部门和单位要把优待政策落实情况纳入年度工作绩效考评范畴,作为参加双拥模范城(县)、模范单位和个人评选的重要条件,作为文明城市、文明单位评选和社会信用评价的重要依据。建立工作目标责任制,明确标准、细化举措,制定路线图、时间表,做到各项工作任务有部署、有督促、有总结。强化监督检查和惩戒激励措施,严格跟踪问效和通报制度,及时总结推广经验,宣传表彰先进单位和个人,对消极推诿、落实不力的要及时通报批评,情节严重的严肃问责。
(十六)强化教育引导。深入宣传新时代国家优待政策和相关法律法规,引导优抚对象充分认识党和政府的关心关爱,准确领会优待工作的原则、内容和要求,合理确立政策预期,依法按政策享受国家和社会优待。大力宣扬优秀优抚对象先进事迹,引导退役军人保持发扬人民军队的优良传统和作风,积极为改革发展和社会稳定作贡献。加强爱国拥军和国防教育,动员社会各界自觉拥军优属,营造爱国拥军、心系国防浓厚氛围,推动让军人成为全社会尊崇的职业。
军人军属同时享受国家和军队规定的其他优待。
院士和专业技术三级以上,以及相当职级现役干部转改的文职人员,按照本意见有关现役军人的优待规定执行;其他文职人员参照现役军人享受本意见有关优待,具体办法另行制定。
退役军人事务部负责本意见的解释工作。
省级人民政府退役军人事务主管部门要会同军地有关部门根据本意见,结合实际适时研究制定具体实施办法和优待目录清单。





