首页 > 百科 > 地方特产

上海徐汇区共有产权房申请资格2022 徐汇共有产权房申请条件

来源: 更新时间:2022-06-24 17:44:13
The Beginning

本市户籍申请资格/条件3Gc育儿早教网

3Gc育儿早教网

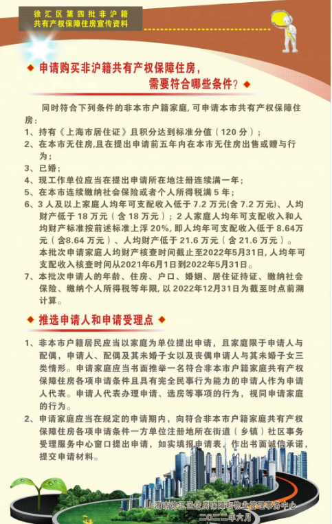
非本市户籍申请资格/条件3Gc育儿早教网

3Gc育儿早教网

(图源:徐汇房管)3Gc育儿早教网

  相关延展3Gc育儿早教网

  关于不选房、不购房等情况的处理3Gc育儿早教网

  选房活动开展后,申请人有下列情形的,其登录证明和轮候序号作废,3年内不得再次提出申请:3Gc育儿早教网

  1、因自身原因在当期房源供应时未按规定选定住房;3Gc育儿早教网

  2、选定住房后未签订选房确认书、购房合同或者供后房屋使用管理协议;3Gc育儿早教网

  3、因自身原因签订的购房合同或者供后房屋使用管理协议被解除。3Gc育儿早教网

  

THE END

TAG:户籍  徐汇  住房  购房合同  协议  

猜你喜欢

相关文章