首页
>
百科
>
地方特产
2022西安碑林区入学日程安排是什么 西安市碑林区小学入学条件
来源:
更新时间:2022-06-23 21:14:17
The Beginning
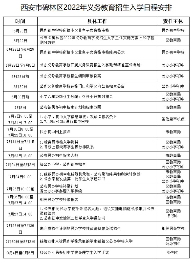
2022西安碑林区入学日程安排表:
3TX育儿早教网
3TX育儿早教网
THE END
TAG:
碑林
西安
日程
安排表
responsive
猜你喜欢
翡翠玉镯断了怎么办 翡翠玉镯断了处理方法
2022-05-06
翡翠莲蓬的寓意是什么 翡翠莲蓬有如下寓意
2022-05-01
西安无政策性住房证明怎么开 西安市无房产证明怎么开
2022-07-11
和田玉籽料的鉴别方法(和田玉怎么辨别籽料)
2022-10-02
蓝色翡翠叫什么 蓝色翡翠介绍
2022-05-03
相关文章
2022西安新城区入学日程安排表 西安新城区幼升小报名
西安鄠邑区小学招生对象(鄠邑区户口可以在西安上小学吗
西安鄠邑区幼升小怎么审核信息(西安市鄠邑区小升初报名
西安鄠邑初中如何进行信息审核
2022暑假从西安来重庆旅游要核酸证明吗?
2022年天津中考时间安排(2022年天津中考时间安排表)
2022北京高考征集志愿时间+填报数量 北京征集志愿时间
西安阎良集体户口孩子怎么上学(阎良区户口想在西安上小
2022西安未央区民办学校能线下报名吗(西安市未央区民办
2022西安雁塔区小升初招生对象是什么 西安市雁塔区小