首页 > 百科 > 地方特产

静安区共有产权房在哪个地方申请(静安区共有产权房申请条件)

来源: 更新时间:2022-06-22 23:46:37
The Beginning

  申请地点 nKA育儿早教网

  本市户籍居民家庭 nKA育儿早教网

  前往户籍所在地街道(镇)共有产权保障住房咨询受理窗口提出申请。nKA育儿早教网

  非沪籍居民家庭 nKA育儿早教网

  前往单位注册地街道(镇)共有产权保障住房咨询受理窗口提出申请。nKA育儿早教网

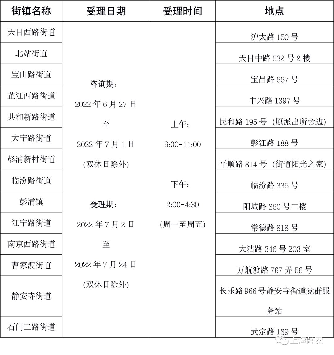
  静安区受理点位一览 nKA育儿早教网

nKA育儿早教网

  注:本文图文信息源于上海静安nKA育儿早教网

  

THE END

TAG:户籍  静安区  静安  住房  居民家庭  

猜你喜欢

相关文章