首页 > 百科 > 地方特产

南海九江镇哪些区域禁养烈性犬(海口市禁养哪些犬)

来源: 更新时间:2022-06-21 23:42:21
The Beginning

  南海区《南海区养犬管理城市市区范围》 DWm育儿早教网

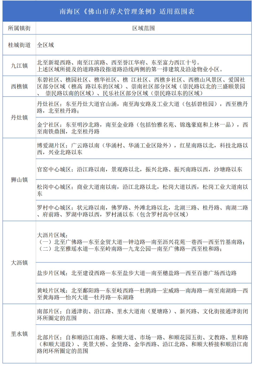
  九江镇 DWm育儿早教网

  北至新堤西路、南至江滨路、西至誉江华府、东至富力西江十号。 DWm育儿早教网

  上述区域所提及的道路路段指道路沿线两侧的第一排建筑及沿途物业小区。 DWm育儿早教网

DWm育儿早教网

THE END

TAG:南海  东至  西江  道路  江滨  

猜你喜欢

相关文章