全面贯彻党的教育方针,严格落实《合肥市教育局关于做好合肥市2022年义务教育招生入学工作的通知》(合教〔2022〕50号)和《肥东县教体局关于做好肥东县2022年义务教育招生入学工作的通知》(东教体〔2022〕26号)等文件精神及相关招生工作要求,根据我校实际情况,现就我校今年招生工作为您解答。
招生计划
严格执行教体局核定的招生计划:一年级100人,七年级100人
报名条件
一年级:
2022年8月31日前(有空余学位情况下可适当放宽至12月31日)年满六周岁,身心健康的适龄儿童。
七年级:
1.户籍。适龄小学毕业生具有肥东县户籍。
2.房产。适龄小学毕业生的父母或其他法定监护人的独立产权房产在肥东。
3.居住证。适龄小学毕业生父母或其他法定监护人具有在肥东的居住证,且有经商办企业营业执照或合法的劳动合同。
4.学籍。在我县实际就读且具有肥东县的小学学籍。注:满足以上任意一项即可网上填报我校。
报名时间:
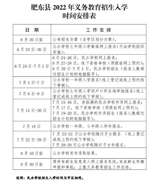
根据《肥东县2022年义务教育招生入学时间安排表》,我校报名时间为:6月24日——6月26日
报名方式:
民办义务教育学校统一通过“合肥市义务教育阶段招生入学报名登记系统”实行网上报名或者网上登记。可通过网上报名系统填报“肥东志成双语学校”,符合报名条件的显示报名成功,无需再进行线下资格审核。
录取方式:
1.直接录取。报名人数小于或等于我校招生计划数,直接录取。
2.摇号录取。报名人数超过我校招生计划数,通过网上报名系统实施摇号录取。
说明:《安徽省教育厅关于做好2022年普通中小学招生入学工作通知》明确规定:“未被民办义务教育学校录取的,由县(市、区)教育行政部门安排在原学区公办义务教育学校就读。”
特别提醒:
如您对网上报名有不清楚之处,可电话咨询我校招生办老师或到校咨询,在老师指导下进行报名。
咨询电话:
0551—67643115 67643620
地址:肥东县梁园镇民主社区志成双语学校




