The Beginning
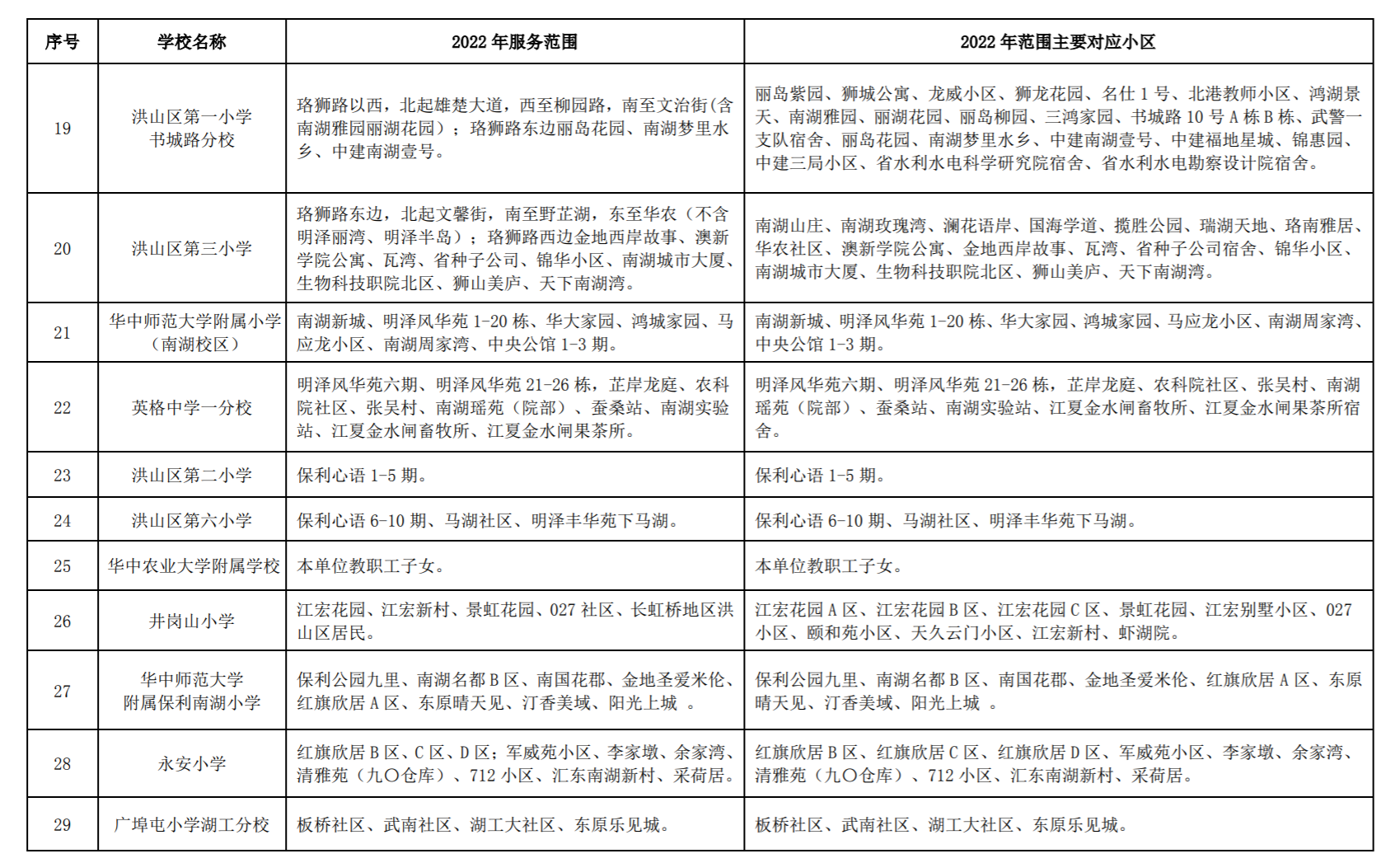
2022武汉洪山区对口划片一览表
一、各学校严格按照划定的范围招生,不得随意缩小或扩大本校的服务范围。
二、地处插花地带的学校在接收适龄儿童入学时,既要参照历史入学情况,又要结合居(村)民的居住实际,接收本区域的学生入学。
三、高校附属中、小学的招生,原则上仅接纳本单位职工的子女入学,确有富余资源的,可向区教育局申请适当招收学校周边的社会生源,招收社会生源的范围由区教育局划定,不得通过考试或变相考试招收学生,不得违规收费。
THE END




