The Beginning
》》凭优待证可享优待
目前,持证人凭优待证在天津市可以享受四方面的优待:
1.主要以《天津市退役军人事务局等25部门关于加强军人军属、退役军人和其他优抚对象优待工作的实施意见》及优待目录清单中明确的可使用优待证的优待服务;
2.天津市退役军人事务局与相关合作单位签署的各优待类协议所涉及服务;
3.各区提供的面向本区或全国持证人的优待服务;
4.社会各界主动提供的优待服务。凭优待证享受的优待服务与国家和天津市的经济社会发展水平相适应并将逐步拓展。
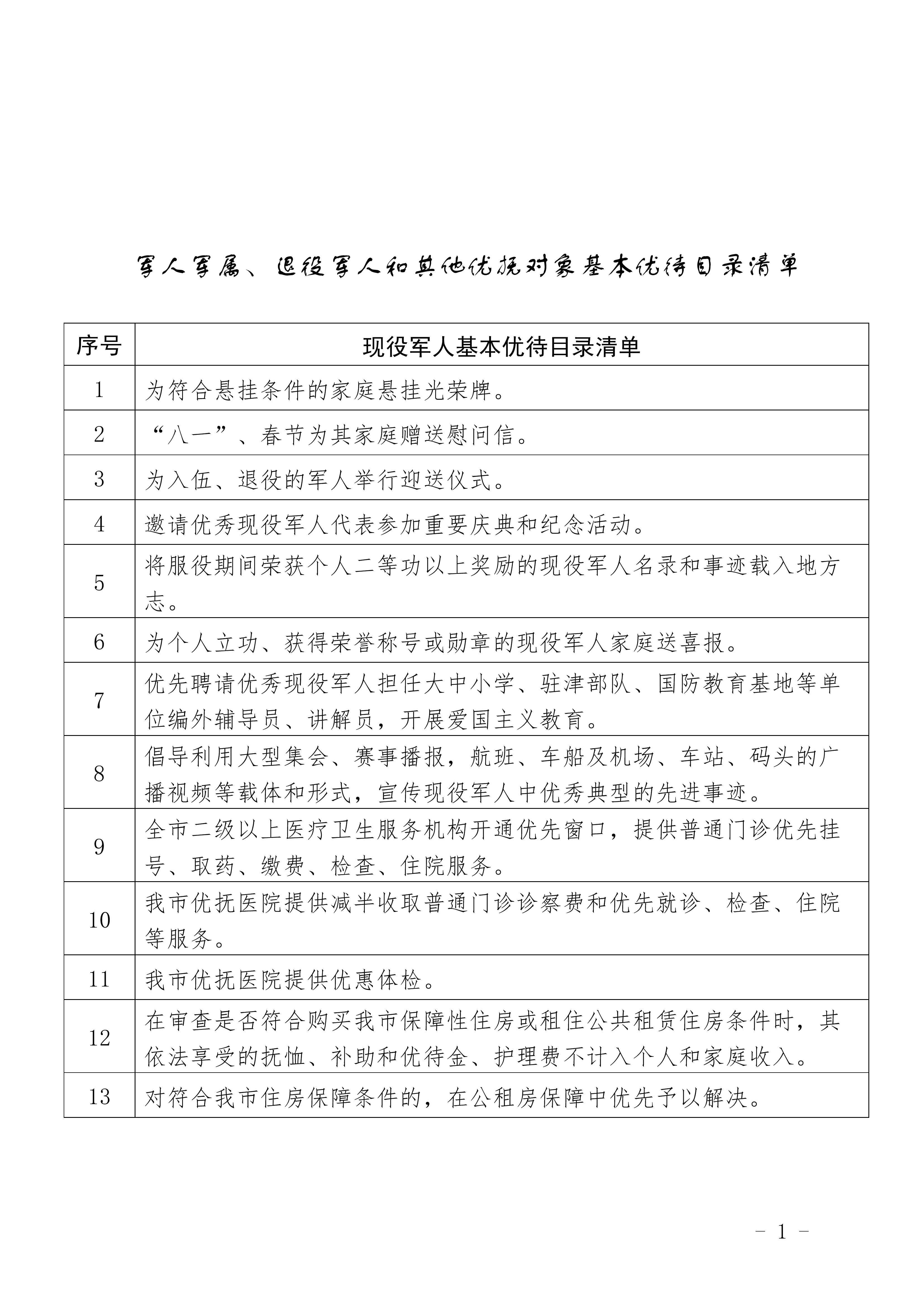
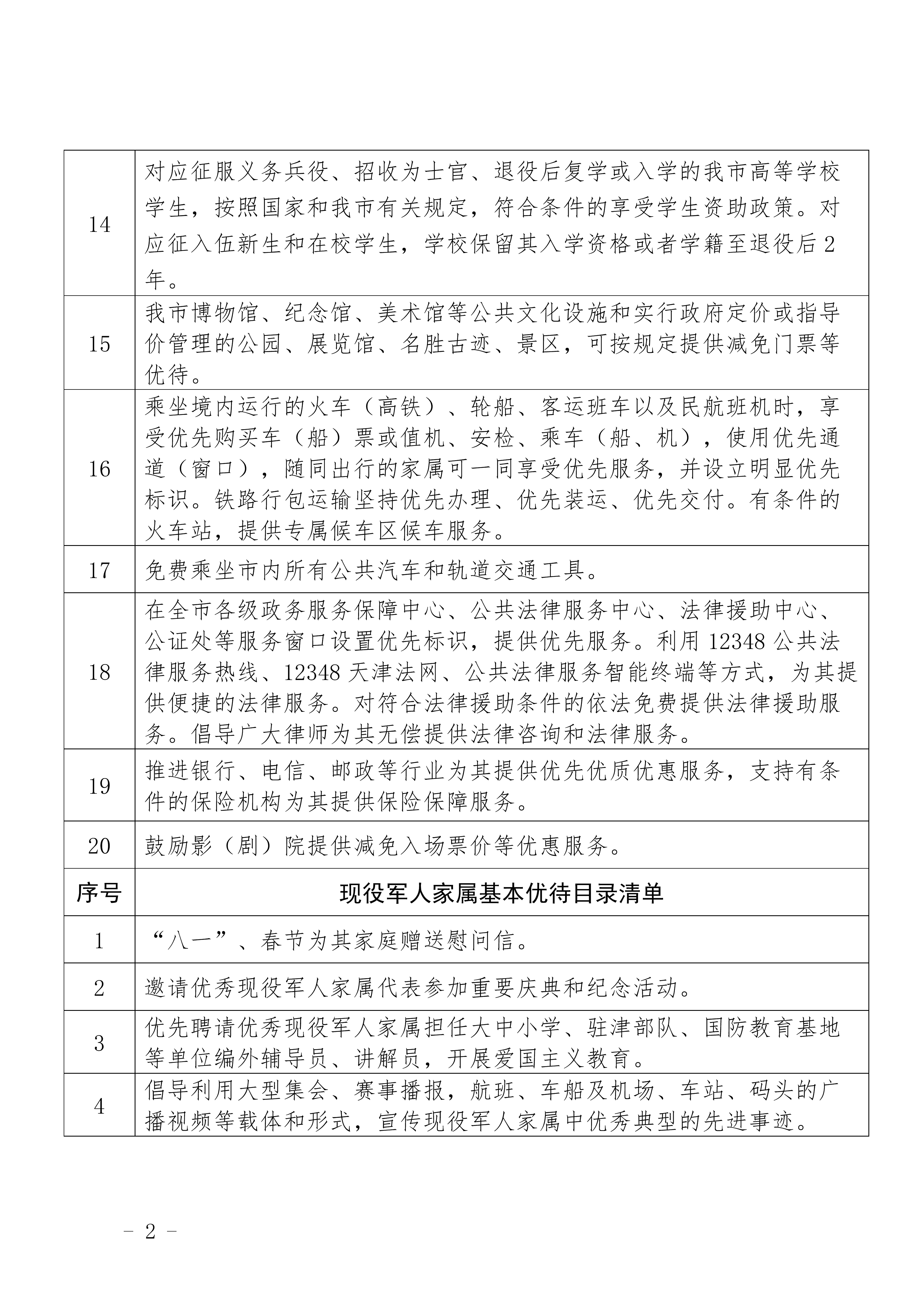
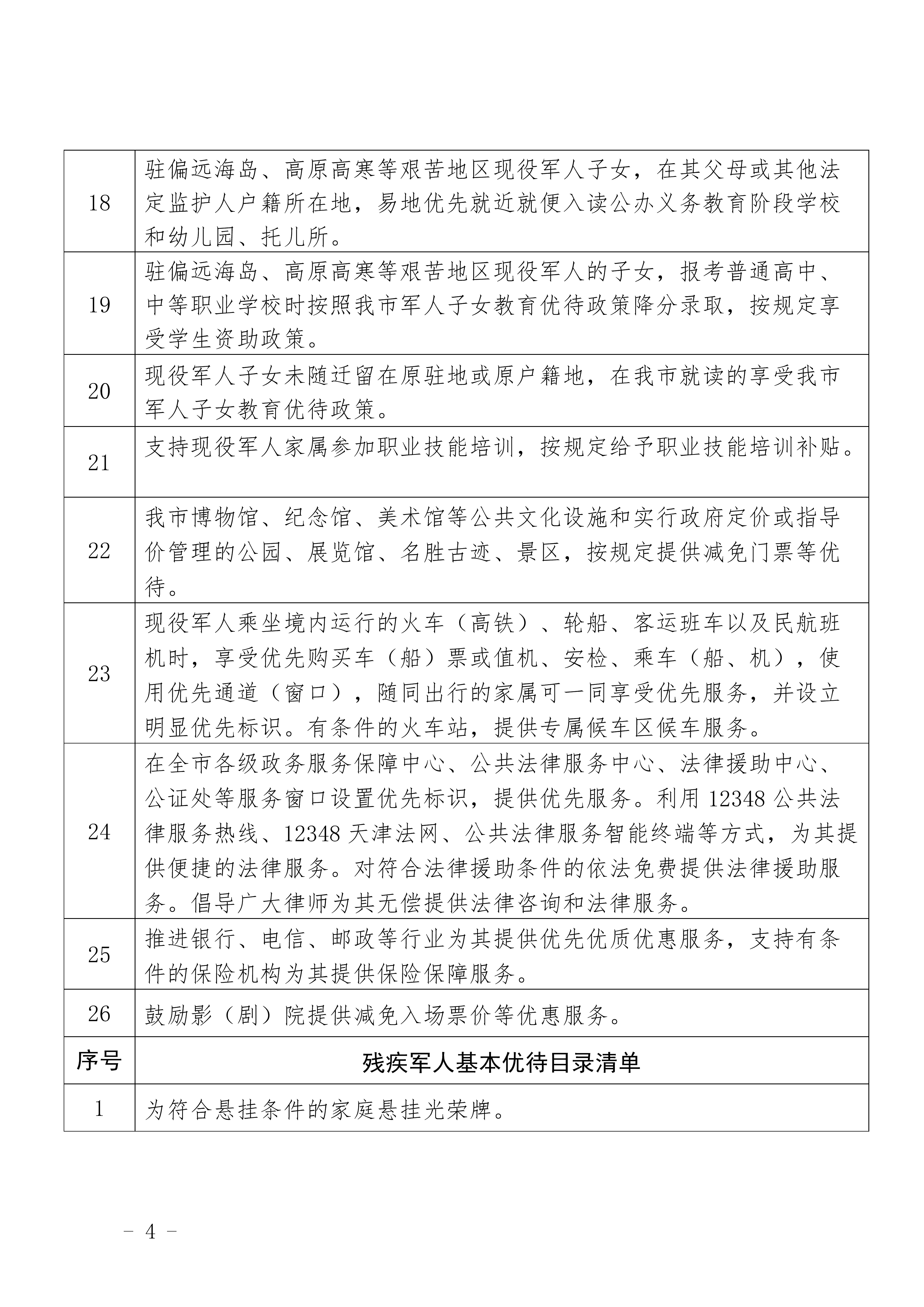
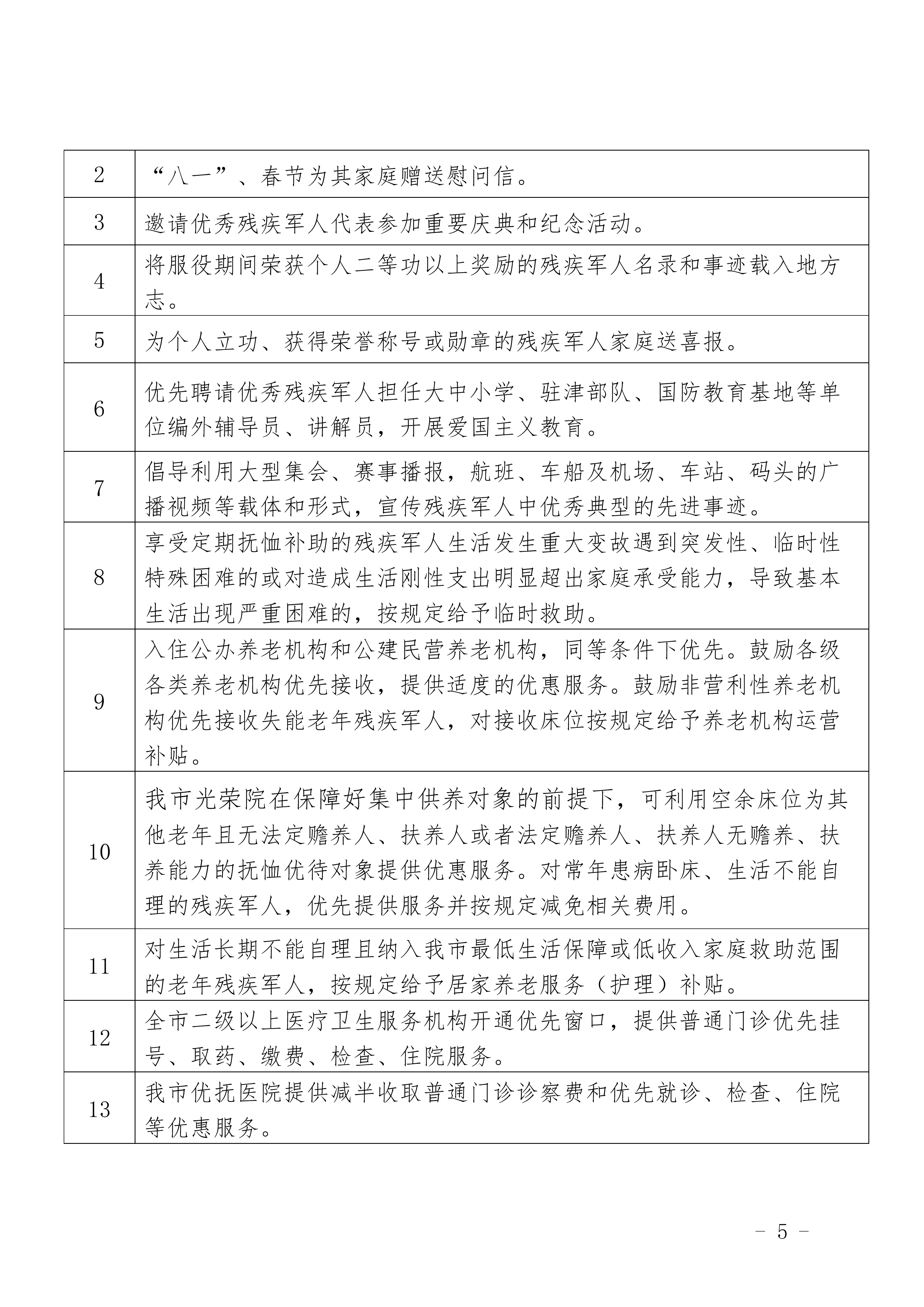
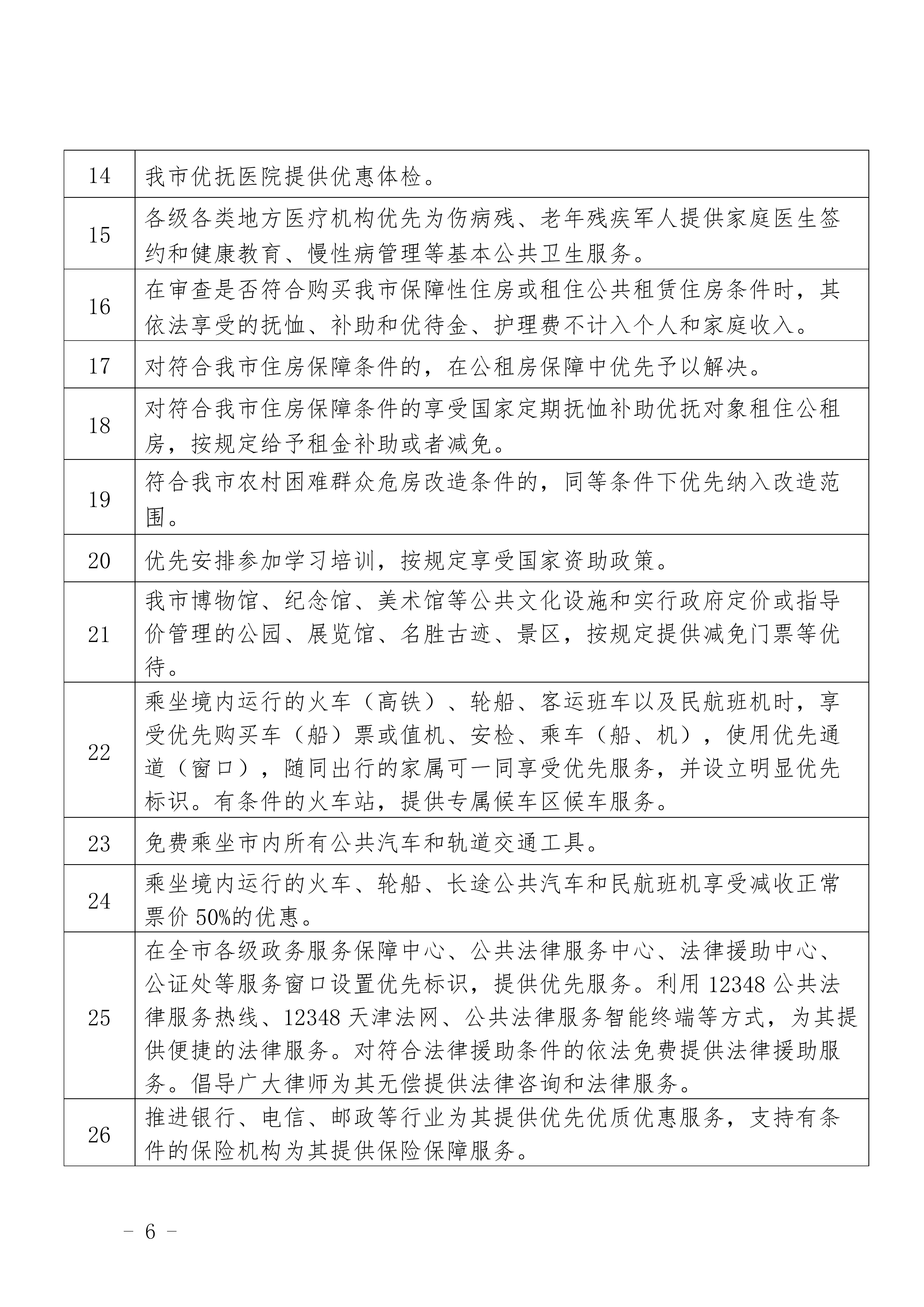
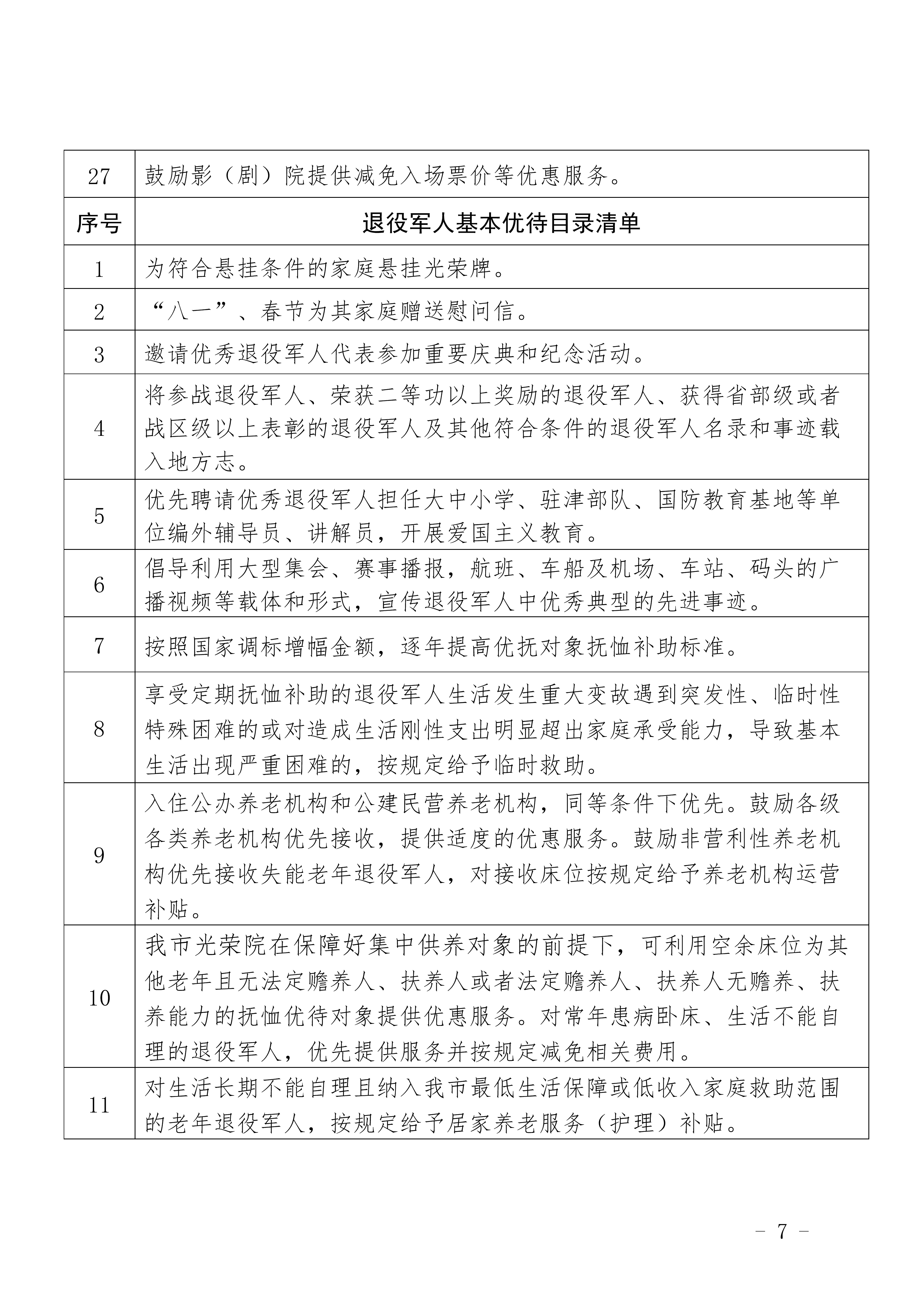
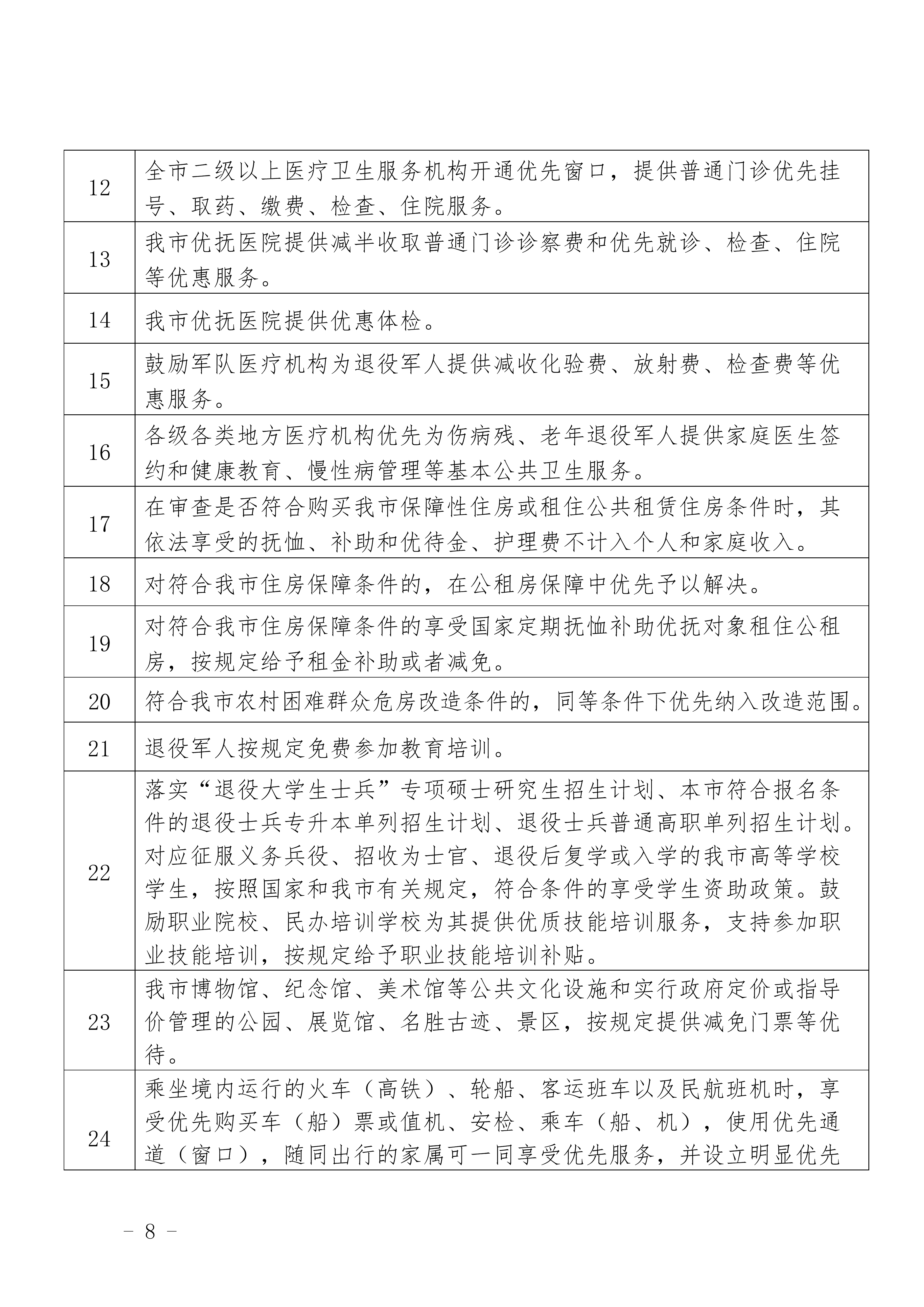
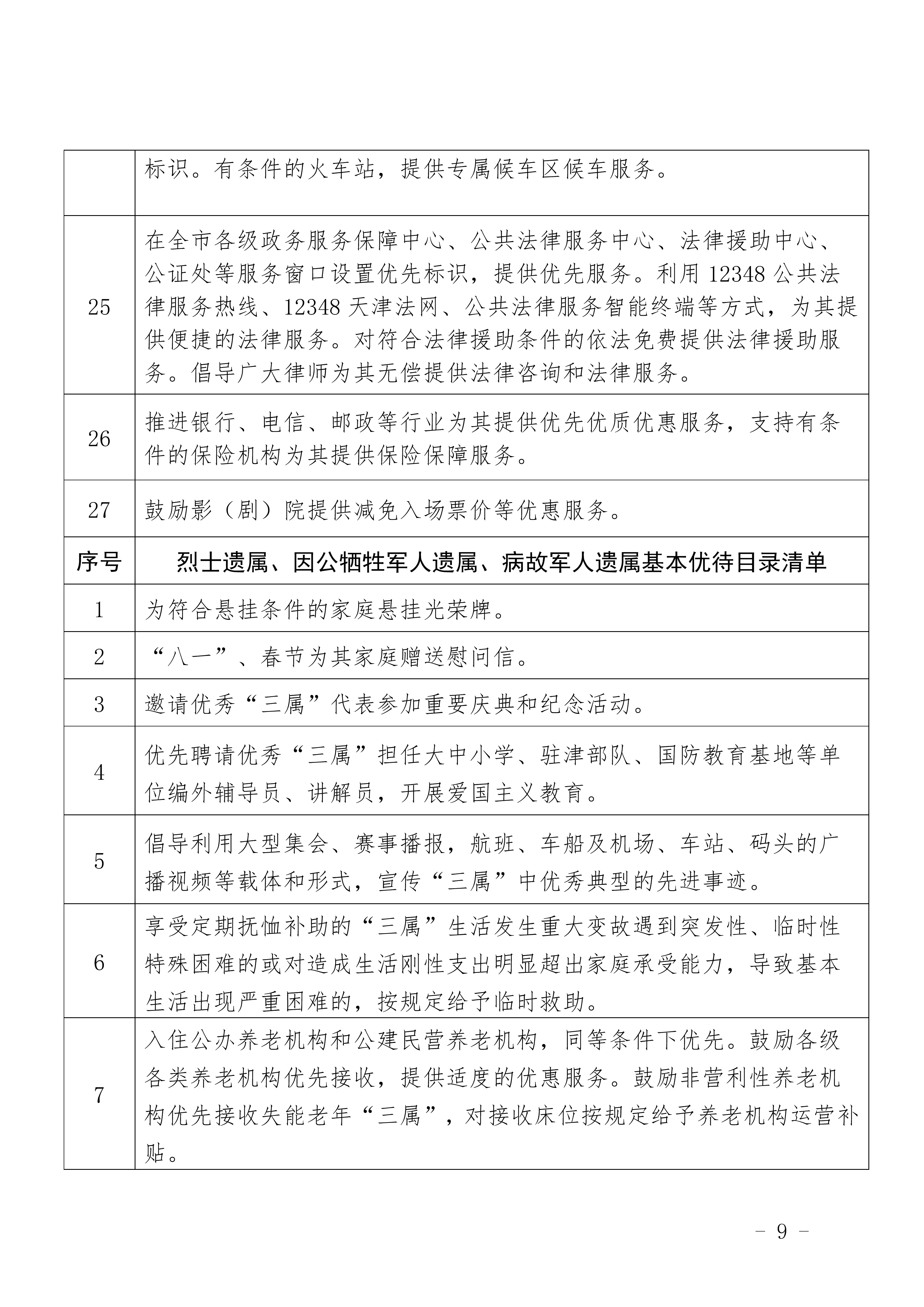
》》军人军属、退役军人和其他优抚对象基本优待目录清单















