一、报名对象
1.大连户籍且申请教师资格国考笔试各科成绩均已合格者;
2.在连缴纳社保的外地户籍人员中申请教师资格国考笔试各科成绩均已合格者;
3.驻连高校在校学生中申请教师资格且国考笔试各科成绩均已合格并自愿参加校外报名者。
4.教育部第16号令《普通话水平测试管理规定》第十五条规定的应接受测试的除上述外的其他人员。包括:在职教师、广播电台播音员、电视台节目主持人、影视话剧演员、国家机关工作人员等。
辽政发〔2008〕44号文件规定,普通话水平测试费由同级财政承担。按照辽宁教育学院“保证属地测试需求,杜绝跨区域、超范围测试”要求,我市不接受下列人员报名:一是非本市户籍且在连未缴纳社保的考生;二是驻连省部属高校及民办高校的在校学生和在职教师(即上述第3条规定外的学生和教师,此类人员普通话报名工作由本校组织,由省级部门统一安排测试,具体报名工作请咨询本校负责部门)。
二、报考流程
信息采集→信息审核→打印准考证→参加测试→领取证书
(一)信息采集
为提高信息审核效率,信息采集必须由考生本人填写,严格按照要求上传合格照片,因上传非必要照片造成审核不通过的,后果由本人承担。信息采集工作建立黑名单制度,伪造个人证明材料的,一经查实,一年内禁止再次报名,情况严重的按伪造国家机关证件案转公安部门处理。上传照片具体要求详见下面第3条。
1.采集时间:9月23日00:00-9月24日15:00,非采集时间,无法填写。建议考生错峰填报,并选择网络信号较强区域填报。
2.采集方法:下载“e大连”APP(即原“市民云”APP,需更新至最新版本),在底端“上新服务”中选择“普通话水平测试报名”按钮,阅读“普通话水平测试预报名须知”,点击“我要报名”按钮—准确填写本人信息(无工作单位的填写大连即可、职业类型按实际情况选择)—点击“下一步”按钮—上传“证件照”、“户籍证明材料”、“申请教师资格证笔试成绩合格截图”图片—确认信息无误后点击“提交按钮”即完成信息采集。上传图片数据用时稍长,请耐心等待上传结果,请勿重复提交,提交次数过多会显示错误,造成报名失败。提交结果可在“查看报名记录”中查询或修改。
3.上传照片说明。
证件照:
上传本人近期免冠证件照(可翻拍),蓝底、白底或者红底均可,此照片用于制作准考证及普通话等级证书。
户籍证明材料:
①大连户籍考生上传身份证正反面照片;
②在连缴纳社保的外地户籍考生,上传身份证正反面照片和大连人社部门制发的本人社保卡正面照片(或机打个人社保缴费证明照片,可在各行政服务中心的电脑服务端打印);
③驻连高校在校学生中申请教师资格且国考笔试各科成绩均已合格者,上传身份证正反面照片和学生证学校名称页及个人信息页的拼图,请将该照片上传到“社保卡正面照片”栏目里。要求照片四角完整,无多余画面。
申请教师资格证笔试成绩合格截图:
①符合“报名对象”第1.2.3条规定的考生,必须在此栏目中上传申请教师资格且各科成绩全部合格截图(幼儿园和小学2个科目,初中、高中及中职3个科目),请考生登陆“中国教育考试网”截图“中小学教师资格考试合格证明(NTCE)”或 “成绩查询”页面。中国教育考试网网址:http://ntce.neea.edu.cn/。要求截图内容完整,无多余画面;
②符合“报名对象”第4条规定的考生,必须在此栏目中提供如下材料:在职教师需上传教师资格证个人信息页全页照片;广播电台播音员、电视台节目主持人、影视话剧演员、国家机关工作人员需上传含有本人信息的工作证照片。证明材料可以拼图上传(最多4拼1)。
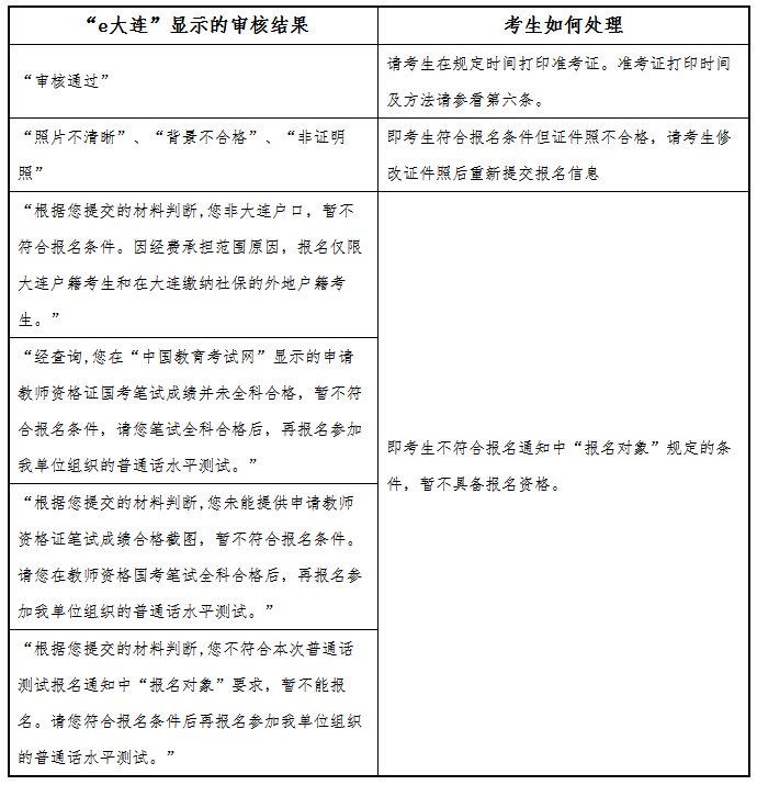
(二)信息审核
信息审核以网络审核方式进行,审核时间为9月25日—9月29日,考生可通过“e大连”的“普通话水平测试报名”栏目中“查看报名记录”查询审核结果。
审核结果及处理方法(如图):

(以上审核结果供参考,但不限以上内容,具体以本人手机端显示审核结果为准。)




