2020年报名时间:9月23日00:00-9月24日15:00
报名考试流程:信息采集→信息审核→打印准考证→参加测试→领取证书
(一)信息采集
为提高信息审核效率,信息采集必须由考生本人填写,严格按照要求上传合格照片,因上传非必要照片造成审核不通过的,后果由本人承担。信息采集工作建立黑名单制度,伪造个人证明材料的,一经查实,一年内禁止再次报名,情况严重的按伪造国家机关证件案转公安部门处理。上传照片具体要求详见下面第3条。
1.采集时间:9月23日00:00-9月24日15:00,非采集时间,无法填写。建议考生错峰填报,并选择网络信号较强区域填报。
2.采集方法:下载“e大连”APP(即原“市民云”APP,需更新至最新版本),在底端“上新服务”中选择“普通话水平测试报名”按钮,阅读“普通话水平测试预报名须知”,点击“我要报名”按钮—准确填写本人信息(无工作单位的填写大连即可、职业类型按实际情况选择)—点击“下一步”按钮—上传“证件照”、“户籍证明材料”、“申请教师资格证笔试成绩合格截图”图片—确认信息无误后点击“提交按钮”即完成信息采集。上传图片数据用时稍长,请耐心等待上传结果,请勿重复提交,提交次数过多会显示错误,造成报名失败。提交结果可在“查看报名记录”中查询或修改。
3.上传照片说明。
证件照:
上传本人近期免冠证件照(可翻拍),蓝底、白底或者红底均可,此照片用于制作准考证及普通话等级证书。
户籍证明材料:
①大连户籍考生上传身份证正反面照片;
②在连缴纳社保的外地户籍考生,上传身份证正反面照片和大连人社部门制发的本人社保卡正面照片(或机打个人社保缴费证明照片,可在各行政服务中心的电脑服务端打印);
③驻连高校在校学生中申请教师资格且国考笔试各科成绩均已合格者,上传身份证正反面照片和学生证学校名称页及个人信息页的拼图,请将该照片上传到“社保卡正面照片”栏目里。要求照片四角完整,无多余画面。
申请教师资格证笔试成绩合格截图:
①符合“报名对象”第1.2.3条规定的考生,必须在此栏目中上传申请教师资格且各科成绩全部合格截图(幼儿园和小学2个科目,初中、高中及中职3个科目),请考生登陆“中国教育考试网”截图“中小学教师资格考试合格证明(NTCE)”或 “成绩查询”页面。中国教育考试网网址:http://ntce.neea.edu.cn/。要求截图内容完整,无多余画面;
②符合“报名对象”第4条规定的考生,必须在此栏目中提供如下材料:在职教师需上传教师资格证个人信息页全页照片;广播电台播音员、电视台节目主持人、影视话剧演员、国家机关工作人员需上传含有本人信息的工作证照片。证明材料可以拼图上传(最多4拼1)。
(二)信息审核
信息审核以网络审核方式进行,审核时间为9月25日—9月29日,考生可通过“e大连”的“普通话水平测试报名”栏目中“查看报名记录”查询审核结果。

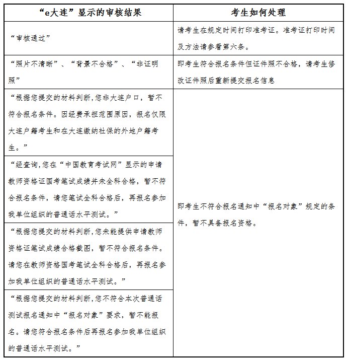
审核结果及处理方法(如图):

(以上审核结果供参考,但不限以上内容,具体以本人手机端显示审核结果为准。)




