The Beginning
海口市电动自行车办理登记上牌服务网点和地址
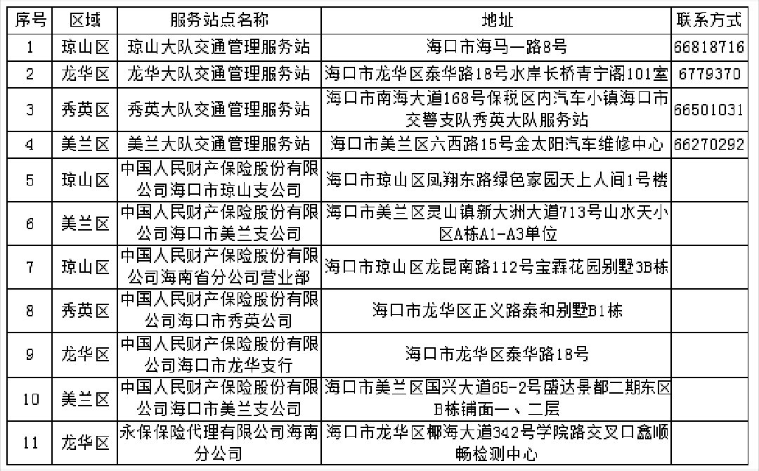
1、2022年1月4日(含)之前购买的符合国家新标准《电动自行车安全技术规范》(GB17761-2018),并获得CCC认证证书的,以及2021年7月24日(含)前购买的符合国家旧标准《电动自行车通行技术条件》(GB17761-1999)的电动自行车办理登记上牌服务网点如下:
2、2022年1月5日(含)之后购买的符合国家新标准《电动自行车安全技术规范》(GB17761-2018),并获得CCC认证证书的电动自行车登记上牌服务网点如下:
THE END




