太原人才补贴本科生申请指南
本科生补贴标准
★本科生人才补贴标准:(注意:生活补助≠租房补贴,两项不能同时申请!)
★生活补助:本科生每月1500元。
★租房补贴:本科生每月1000元。
★补贴计算方式:
申请人养老保险需缴纳至2021年8月。2021年度生活补助、租房补贴发放至2021年8月
本科生申请对象
★本科生生活补助申请对象:
世界排名前200名大学、教育部公布的一流大学建设高校和“双一流”建设学科的全日制硕士研究生、本科生:
①一流大学建设高校和“双一流”建设学科:
以教育部、财政部、国家发展改革委《关于公布世界一流大学和一流学科建设高校及建设学科名单的通知》(教研函〔2017〕2号)中公布名单为准。
②世界排名前200名大学:
以ARWU、THE、QS、US News四个机构2015年至今排名为准,只需符合其中之一即可。
★本科生租房补贴申请对象:
除生活补助对象以外的其他普通高校的全日制硕士研究生、本科生(含留学回国人员)。
★生活补助与租房补贴只可申请一项,不得重复申请。
本科生申请条件
★申请对象需同时满足以下条件:
(一)生活补助、租房补贴、学费补贴申请对象需同时满足以下条件:
1.遵纪守法,具有良好的职业道德;
2.2018年1月1日后首次在并参加工作,并入职以下单位、岗位(高校毕业生需在毕业3年内入职):
(1)太原市各类企业(含中央、省属驻并企业)、社会组织和市县所属行政、事业单位;
(2)中央、省属驻并高等院校(含省委党校,下同)、科研院所、公立医院三类事业单位教学、科研、临床一线岗位(不含参公单位);
(3)驻并省属民办高校教学、科研一线岗位;
3.与用人单位签订不少于3年的劳动(聘用)合同(基层服务项目人员放宽到1年以上),并在用人单位按规定缴纳城镇职工基本养老保险;
4.具有本市户籍(技师、高级技师需2018年1月1日以后落户);
自主创业符合上述条件的享受同等待遇。
(二)能力素质提升补助申请对象需同时满足以下条件:
1.遵纪守法,具有良好的职业道德;
2.2018年1月1日后取得学历学位或职业资格证书(满一年);
3.能力素质提升期间与太原市各类企业(含中央、省属驻并企业)、社会组织和市县所属行政、事业单位签订劳动(聘用)合同,并按规定缴纳城镇职工基本养老保险;
4.具有本市户籍。
本科生办理流程
(一)申报时间:2021年9月15日—10月20日
(二)材料提交。申请人向所在用人单位提出申请(劳务派遣人员向实际用人单位申请),用人单位对材料真实性核实并在本单位公示5个工作日后,由用人单位向所在地县(市、区)、开发区(园区)政务大厅人才服务窗口申报,其中中央、省属驻并事业单位,市属行政、事业单位向市政务服务中心人才服务窗口申报。
(三)审核。各受理地人社局或人力资源部门负责审核,审核不通过的应告知申请人所在单位。
(四)公示。11月底,各审核部门在本地政府官网对其审定名单进行公示,其中市人社局在其官网进行公示,公示时间为5个工作日。
(五)发放。由市人社局和各县(市、区)、开发区(园区)将人才补助(贴)发放至申请人人才联名卡。
(六)申诉。申请人对审核结果有异议的可以向市人社局申诉。
本科生申请材料
①个人信息:
登录太原市人力资源和社会保障局官网,录入个人信息,填写完成后导出文件拷贝到U盘,同其他材料一并提交;
②申请表:
《高校毕业生来并工作生活补助申请表》(附件1)
《高校毕业生来并工作租房补贴申请表》(附件2)
★备注:申请表填写内容需与第①项录入信息一致。
③用人单位填写申请花名表:
《高校毕业生来并工作生活补助申请花名表》(附件4)
《高校毕业生来并工作租房补贴申请花名表》(附件5)
★备注:携带申请表纸质版以及电子版excel,电子版务必携带。
④身份证及户口簿本人单页原件、身份证复印件2份、户口簿本人单页复印件1份。
⑤相关学历证明材料:
⑴毕业证、学位证和《教育部学历证书电子注册备案表》。
⑵留学回国人员需提供教育部留学服务中心出具的《国(境)外学历学位认证书》。
★备注:
⑴请携带原件及复印件1份。
⑵《教育部学历证书电子注册备案表》毕业生可在中国高等教育学生信息网“学信网”免费认证获取)。
⑥行政单位录用文件、企业劳动合同或事业单位聘用合同
(劳务派遣人员另需提供实际用人单位与劳务派遣公司签订的有效期内劳务派遣合同)。
★备注:请携带原件及复印件1份。
⑦所在单位营业执照或法人登记证书。
★备注:
⑴携带原件以及复印件1份。
⑵所在单位性质为企业的需提供企业工商营业执照。
所在单位性质为事业单位或其他性质社会组织的需提供证明其资质的相关材料,如:法人登记证书等。
⑧在所在单位参加城镇职工基本养老保险证明材料。
★备注:在所在单位参加城镇职工基本养老保险证明材料可以由单位或个人在市县政务大厅社保窗口自行办理。
⑨用人单位出具的申请人岗位证明材料(中央、省属驻太原事业单位人员提供)。
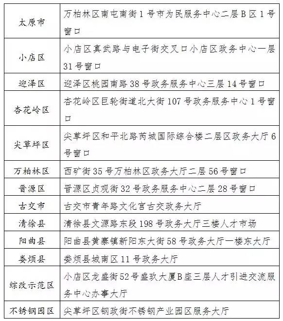
太原市县人才服务窗口地址
法律声明
申请人必须如实填报个人信息,对提供虚假材料或采取其他弄虚作假行为骗取财政补贴资金的单位或个人,一经发现取消补助(贴)资格,纳入单位和个人信用记录,并保留追究其法律责任的权利。
咨询电话
政策咨询电话: 0351-2366356 0351-2366357 0351-2366358 0351-2366359




