首页 > 百科 > 地方特产

东莞2020年养老金认证时间()

来源: 更新时间:2022-05-17 21:46:01
The Beginning

  如何办理基本养老金领取资格认证? SWT育儿早教网

  我市离退休人员需根据本人的实际情况进行基本养老金领取资格认证,具体为:SWT育儿早教网

  一、定居本市的莞籍离退休人员,无需本人认证,认证工作由社保部门联合相关部门共同完成。SWT育儿早教网

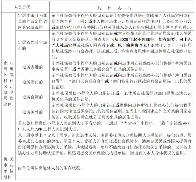
  二、非莞籍或离莞定居的离退休人员, 需本人办理认证手续,全年每月都可以认证,有关办法如下:SWT育儿早教网

  两次认证时间间隔不超过十二个月的可继续发放养老金。如超十二个月未认证的,按照相关规定暂停基本养老金,后补办认证手续的,予以续发(补发)。SWT育儿早教网

THE END

TAG:离退休人员  基本养老金  资格认证  手续  十二个月  

猜你喜欢

相关文章