NO.1★今年适龄儿童入学的年龄段是什么?
凡具有中华人民共和国国籍、 2022年8月31日(含8月31日)前年满6周岁的儿童,不分性别、民族、种族、家庭财产状况、宗教信仰等,应当入学接受规定年限的义务教育。未满6周岁的儿童不属于今年小学招生的对象。NO.2★公立小学学位分配的原则与办法是什么?
1.适龄入学;2.属地管理,免试就近入学;3.“人户一致”,以实际居住地为依据;4.按学校服务地段对口入学和统筹安排入学。
NO.3★什么是就近入学?
有人认为就近入学就是要安排到离家最近的学校就读,这是一种误解。小学生就近入学是指相对就近入学,教育行政部门根据本行政区域内地理状况、交通状况、人口分布、学校规模及布局等因素,按照就近入学原则合理划分公办小学招生地段。划分公办小学招生地段时,适龄儿童居住地与学校距离原则上在3公里以内。
NO.4★“租购同权”需符合条件及对应的学位分配办法是什么?
条件一:具有广州市户籍适龄儿童的父(母)或其他法定监护人在广州市无自有产权住房;
条件二:以荔湾区租赁的房屋作为唯一居住地;
条件三:持住建部门认可的房屋租赁合同(须为住宅用途房屋)及登记备案等佐证材料,截至2022年8月31日房屋租赁合同及登记备案已生效一年或以上;
条件四:能提供与该租住地址一致的户口簿,该地址户籍户主与租赁人均为该适龄儿童的祖辈、父(母)或其他法定监护人,且该住宅单元以往业主没有在对口服务地段学校在读1—5年级的学生。符合以上四个条件的,由荔湾区教育局按照对口入学办法对口安排学位;符合前三个条件的,由荔湾区教育局按照统筹入学办法统筹安排学位;符合前两个条件的,原则上由户籍所在区安排学位。
NO.5★对口入学和统筹安排入学分别要符合什么条件?
一、对口入学。
适龄儿童与父(母)或其他法定监护人同户同住,并符合以下情形之一的,按各学校服务地段对口入学:
1.属手续完备的一手房,能提供适龄儿童父(母)或其他法定监护人同一户籍的荔湾区居民户口簿,以及与该户籍一致的房产证或购房全额发票和购房协议(即户主与业主一致,均为适龄儿童的父(母)或其他法定监护人),且适龄儿童父(母)或其他法定监护人拥有该房屋完全产权。
2.属手续完备、已经办理各种交易手续的二手房,只要该住宅单元以往业主没有在对口服务地段学校在读1—5年级的学生,并能提供适龄儿童父(母)或其他法定监护人同一户籍的荔湾区居民户口簿,以及与该户籍一致的房产证或购房全额发票和购房协议,且适龄儿童父(母)或其他法定监护人拥有该房屋完全产权。
3.属祖辈房产,适龄儿童的父(母)或其他法定监护人在广州市无自有产权住房,以祖辈房产作为唯一居住地,能提供适龄儿童与父(母)或其他法定监护人及与祖辈同一户籍(户主须为该同户同住祖辈)的荔湾区居民户口簿,以及与该户籍一致的房产证或购房全额发票和购房协议,该住宅单元以往业主没有在对口服务地段学校在读1—5年级的学生,适龄儿童与父(母)或其他法定监护人从入户该户籍地址算起到2022年8月31日止在该户籍地址入户并居住满两年的,且其祖辈拥有该房屋完全产权。
4.适龄儿童的父(母)或其他法定监护人在广州市无自有产权住房,以荔湾区租赁的房屋作为唯一居住地,能提供住建部门认可的房屋租赁合同(须为住宅用途房屋)及登记备案等佐证材料,截至2022年8月31日房屋租赁合同及登记备案已生效一年或以上,能提供与该租住地址一致的户口簿,该地址户籍户主与租赁人均为该适龄儿童的祖辈、父(母)或其他法定监护人,且该住宅单元以往业主没有在对口服务地段学校在读1—5年级的学生。
二、统筹入学。
不符合以上条件,或属以下情形之一的,按统筹安排学位的办法入学。统筹安排入学的适龄儿童与按对口服务地段入学的适龄儿童同等待遇。
1.适龄儿童及父(母)或其他法定监护人均属荔湾区集体户,集体户口与实际居住地址不一致,以实际居住地为依据,由荔湾区教育局统筹安排学位。
2.因拆迁原因造成户口地址与实际居住地址不一致,户籍在荔湾区,属临迁性质暂时居住在其他区,可凭拆迁协议在实际居住地所在区申请学位;属临迁性质暂时居住在荔湾区非原户籍所在地,由荔湾区教育局根据其实际居住地统筹安排学位;户籍在荔湾区,属永迁性质且已实际居住在其他区,可在实际居住地所在区申请学位;户籍在其他区,属永迁性质居住在荔湾区,由荔湾区教育局统筹安排学位;户籍在其他区,属临迁性质暂时居住在荔湾区,由荔湾区教育局统筹安排学位。
3.广州市户籍适龄儿童的父(母)或其他法定监护人在广州市无自有产权住房,以荔湾区租赁的房屋作为唯一居住地,能提供住建部门认可的房屋租赁合同(须为住宅用途房屋)及登记备案等佐证材料,截至2022年8月31日房屋租赁合同及登记备案已生效一年或以上,由荔湾区教育局统筹安排学位;房屋租赁合同及登记备案不足一年的,原则上由户籍所在区安排学位。
4.对未经申请及批准推迟入学的荔湾区户籍适龄儿童,由荔湾区教育局统筹安排学位。
NO.6★具有广州市户籍的适龄儿童,户籍地与实际居住地不一致的怎样申请学位?
1.适龄儿童户籍地址和实际居住地址都属荔湾区的,在实际居住地的服务地段学校审核资料,由荔湾区教育局统筹安排学位。
2.适龄儿童户籍地址属荔湾区,实际居住在其他区的,在实际居住地所在区的服务地段学校审核资料,由实际居住地所在行政区教育局统筹安排学位。
3.适龄儿童户籍地址属其他区,实际居住在荔湾区的,在实际居住地服务地段学校审核资料,由荔湾区教育局统筹安排学位。
NO.7★今年荔湾区公办小学什么时间、什么地点办理招生登记手续?
一、全市公办小学招生统一实行网上报名具有广州市户籍报读公办小学的适龄儿童,登录“广州市小学报名系统”(网址:http://zs.gzeducms.cn)填写报名信息,登记有效后,于5月23日前根据系统提示的预约时间段,到系统提示的指定学校递交资料。
二、网上报名时间和审核资料时间
1.公办小学网上报名时间:5月6日-5月10日。
2.适龄儿童家庭不具备网上报名条件的,可在此时间段内前往实际居住地服务地段学校现场提出申请,各公办小学在此时间段内每天上午8:30-11:00,下午2:30-5:00提供网上报名协助。
3.公办小学审核资料时间:于5月23日前,按照学校发出的短信等通知进行资料审核(具体以学校通知为准)。
4.新冠肺炎疫情防护期间,请家长严格按照学校预约安排递交报名资料和办理相关手续,并按要求做好个人防护措施。
NO.8★办理入学登记需提交哪些相关的资料?
各公办小学的招生服务地段分别在荔湾区各公办小学与社区居委会公布栏公布,同时在荔湾区政府网(http://www.lw.gov.cn)、“广州荔湾教育”微信公众号公布,需提供的材料如下:
1.户口簿;
2.房产资料:
(1)自有住房的需提供与户口簿同址的房产证或购房全额发票和购房协议;
(2)租住房屋的需提供住建部门认可的房屋租赁合同(须为住宅用途房屋)及登记备案佐证材料,所租房屋应为本人唯一居住地,无需提供房屋查询情况(报名系统联网自动查询);
(3)拆迁户需提供有关拆迁协议;
3.儿童出生证;
4.儿童身份证。
NO.9★非穗籍政策性照顾学生如何申请学位?
符合政策性照顾学生条件的适龄儿童(见附件1),其父(母)或其他法定监护人能提供在荔湾区实际居住地的房产证或购房全额发票和购房协议,或在广州市无自有产权住房,以荔湾区租赁的房屋作为唯一居住地,能提供住建部门认可的房屋租赁合同(须为住宅用途房屋)及登记备案等佐证材料,于5月23日到实际居住地的服务地段学校提交材料报名登记,经审核符合条件的由荔湾区教育局统筹安排学位。
NO.10★居住在荔湾区没有广州市户籍的来穗人员随迁子女如何申请学位?
一、按照《关于印发〈广州市荔湾区来穗人员随迁子女积分制入学实施办法〉(2022年修订)的通知》(荔教规〔2022〕1号)和《关于做好2022年荔湾区来穗人员随迁子女积分制入学的通知》(荔教〔2022〕27号)等文件执行,来穗人员可登录“荔湾区政府网”(http://www.lw.gov.cn)的“通知公告”栏目和“广州荔湾教育”微信公众号查询,为随迁子女申请积分制入学。
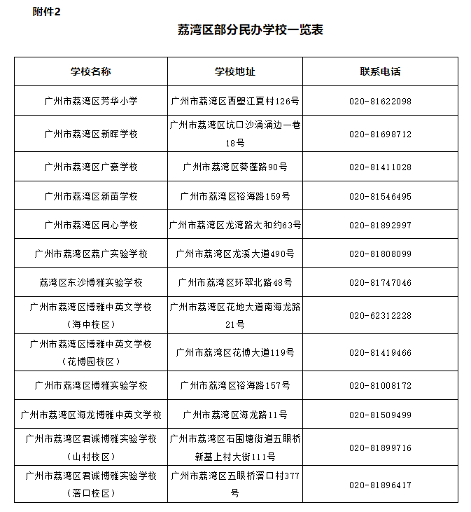
二、未申请积分入学的来穗人员随迁子女,可到我区各民办学校申请学位(民办学校地址及联系电话见附件2)。
NO.11★持港澳居民居住证的港澳居民随迁子女(或持证的适龄儿童)如何申请学位?
1.持有荔湾区办理的港澳居民居住证;
2.其父(母)或其他法定监护人在广州市有合法稳定工作,需提供工商营业执照、劳动合同、用人单位出具的劳动关系等佐证材料;
3.其父(母)或其他法定监护人在荔湾区有合法稳定住所,需提供在荔湾区实际居住地的房产证或购房全额发票和购房协议,或在广州市无自有产权住房,以荔湾区租赁的房屋作为唯一居住地,能提供住建部门认可的房屋租赁合同(须为住宅用途房屋)及登记备案等佐证材料,截至2022年8月31日房屋租赁合同及登记备案已生效一年或以上。符合上述所有条件的持港澳居民居住证的港澳居民随迁子女(或持证的适龄儿童)可申请一年级学位,于5月23日到实际居住地的服务地段学校提交材料报名,经审核符合条件的由荔湾区教育局统筹安排公办学位或政府实行补贴的民办学位。
NO.12★发出小学录取通知书时间与注册时间?
1.6月20日公办小学发出录取通知。
2.6月25日公办小学新生注册。
NO.13★如何补办报名登记手续?
广州市户籍适龄儿童确因疾病、出国等特殊原因逾期未报名的,其父(母)或其他法定监护人可于8月25日至26日登录“广州市公办小学报名系统”补报名,再到系统提示的指定学校递交资料,经审核后由荔湾区教育局统筹安排学位。
NO.14★荔湾区智障儿童和残疾儿童如何接受义务教育?
一、具有荔湾区户籍的适龄儿童,因疾病或特殊情况需要延缓入学或免予入学的,须先登录“广州市小学报名系统”填写报名信息,再由其父母或其他法定监护人向服务地段学校提出书面申请,报区教育局基础教育一科审核备案;延缓入学期满,应即入学。
二、轻、重度智障且有生活自理能力的适龄儿童可到(北片)致爱学校(地址:中山七路王家园上街20号,电话咨询:81174989)或(南片)康迪学校(地址:芳村大道山村正南街6号,电话咨询:81891099)申请入学;视力障碍儿童可到广州市启明学校(地址:天河区天平架兴华直街286号,电话:87227055-204)、听力障碍儿童可到广州市启聪学校(地址:广州市黄石北路199号,电话:32589474)申请入学。
三、轻度弱智、肢体残疾、经康复训练已可以回归主流的儿童,可到实际居住地服务地段学校申请学位,根据随班就读工作的有关规定,在家长自愿的前提下,于儿童入学后的第二个学年办理随班就读有关手续。
四、我区有6所义务教育阶段附设特殊教育班的学校,有需要申请入读特殊教育班的可咨询以下学校:耀华小学:19924383762西华路小学:81032040鸿图苑小学:81608202-8302林凤娥小学:81552334-829詹天佑小学:81814655-8011新东小学:31029898
荔湾区政府网址:http://www.lw.gov.cn
荔湾区教育局微信公众号:广州荔湾教育
荔湾区教育局基础教育一科联系电话:81948211(公办)
荔湾区教育局基础教育二科联系电话:81932636 (民办)
荔湾区教育局
2022年4月




