首页 > 百科 > 地方特产

2024年3月天津竞价成功后怎么获取指标证明文件?

来源: 更新时间:2024-03-25 17:00:14
The Beginning

  ➤➤2024年3月天津竞价成功后怎么获取指标证明文件?O6k育儿早教网

  已结清成交价款的买受人,可于2024年4月2日起,在天津网上办事大厅自行下载打印指标证明文件,或者到政务服务窗口领取指标证明文件。O6k育儿早教网

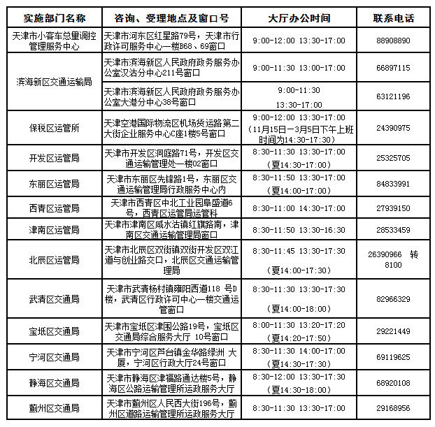
  天津小客车指标服务窗口:O6k育儿早教网

  O6k育儿早教网

  其他事项:O6k育儿早教网

  (一)竞价活动全程将在司法部门公证处的监督下进行。O6k育儿早教网

  (二)天津市小客车增量指标竞价的相关详细事项,可登陆竞价系统查询《天津市小客车增量指标竞价指引》。O6k育儿早教网

  (三)咨询电话:022-12345O6k育儿早教网

THE END

TAG:指标  天津  天津市  证明文件  增量  

猜你喜欢

相关文章