The Beginning
一、申请材料
申请人交验机动车并提交:
(一)机动车所有人的身份证明(原件)。
(二)机动车来历证明(纸质原件)。
(三)车辆购置税的完税凭证或者免税凭证(纸质原件)。
(四)机动车交通事故责任强制保险凭证副本/机动车交通事故责任强制保险电子保单(纸质原件、电子文件)。
(五)车船税纳税或者免税证明(纸质原件、电子文件)。
(六)不属于经海关进口的机动车和国务院机动车产品主管部门规定免予安全技术检验的机动车,还应当提交机动车安全技术检验合格证明纸质原件)。
(七)属于国产机动车的,提交合格证原件。其中,属于使用底盘改装机动车的,还应当提交底盘合格证原件(纸质原件)。
(八)属于进口机动车或者使用进口汽车底盘改装的机动车,提交进口凭证原件。其中,挂车、半挂车、轮式专用机械提交进口凭证原件或者复印件。通过发证机关查询的,提交发证机关出具的鉴定证明或者传真查询证明原件(纸质原件、纸质复印件)。
(九)属于警车的,提供《警车号牌审批表》原件(纸质原件)。
(十)属于救护车、消防车、工程救险车的,提供车辆使用性质证明原件(纸质原件)。
(十一)属于加装肢体残疾人操纵辅助装置的,提供操纵辅助装置加装合格证明(纸质原件)。
二、办理地点
(一)机动车所有人户籍所在地及居住地车管所、机动车登记服务站。
哈尔滨车管所地址一览:点击进入
(二)进口机动车、危险化学品运输车、校车、中型以上载客汽车、警车需在授权车辆管理所办理。
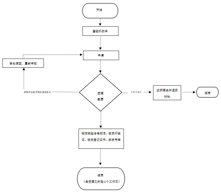
三、办理流程

四、办理费用
机动车号牌100元/副、行驶证工本费10元/本、登记证书工本费10元/本
THE END




