首页
>
百科
>
地方特产
个人所得税年度自行纳税申报表(B表)填表说明
来源:
更新时间:2022-04-03 18:12:23
The Beginning
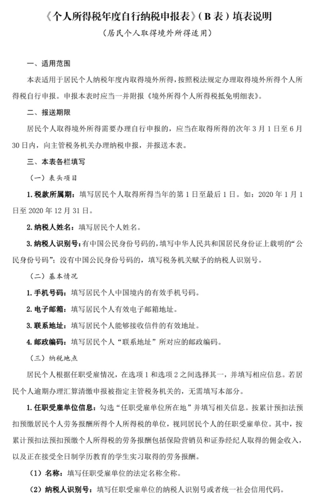
《个人所得税年度
自行纳税申报表》(B表)填表说明
2FD育儿早教网
(居民个人取得境外所得适用)
2FD育儿早教网
THE END
TAG:
个人所得税
境外
所得
申报表
居民
猜你喜欢
想要参保烟台市民健康保需要满足什么条件?
2022-10-24
优化处理过的翡翠还可以戴吗 翡翠常见优化处理有哪些
2022-06-02
玛瑙和玉髓的区别 玛瑙和玉髓的区别是什么
2022-07-28
玉跟翡翠的区别 玉跟翡翠有什么区别
2022-05-10
泰兴全员核酸检测登记演练通知 泰兴市核酸检测点
2022-09-22
相关文章
个人所得税年度汇算政策百问百答(综合所得篇)
个人所得税年度汇算政策百问百答(专项附加扣除篇)
个人所得税综合所得年度汇算政策问答(捐赠和税收优惠
个人所得税综合所得年度汇算政策百问百答(境外所得篇)
青海黄南藏族自治州同仁市四合吉社区居民委员会地址及
昆明五华区居民养老保险参保办理指南
昆明城乡居民养老保险和城镇职工养老保险能同时买吗
2021青海海北刚察县沙柳河镇城北社区居民委员会地址及
海北刚察县城南社区居民委员会在哪里?(附地址及电话)
昆明居民养老保险60岁后怎么领取?