合肥市蜀山区小庙镇中心卫生院四价、九价 HPV 疫苗将于2022年1月20日中午12:00在微信公众号“蜀山区小庙镇中心卫生院”平台开放线上预约:
九价 HPV 疫苗预约名额20人份,四价 HPV 疫苗预约名额20人份,限合肥市户籍和常住居民,数量有限,先约先得!
以下为预约和接种的详细信息,务必认真阅读!!!
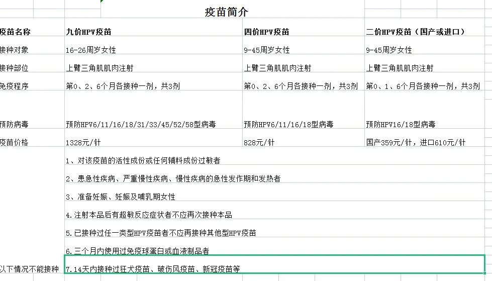
(点击看大图)
预约须知
1
一个身份证号只能预约成功一次,请珍惜机会,找黄牛抢号产生的信息泄露与利益损失,本院概不负责;
2
为杜绝黄牛不正当抢号,仅限接种者本人实名预约,不可代约;
3
本期预约接种满额后通道即刻关闭,预约作废的名额将一并纳入下一期预约名额当中,不接受其他方式预约。
预约方式
关注微信公众号“蜀山区小庙镇中心卫生院”→便民服务→预约挂号→成人疫苗
预约时间与接种时间
预约开放时间
1月20日12:00
接种时间
1月21日﹣1月27日,周二至周六,上午(8:00-11:00),下午不接种,其余时间及法定节假日不接种。*温馨提醒
HPV 疫苗目前关注用户众多,该状况下本医院此次开放的疫苗极有可能会短时间内被迅速预约完,如本次未能预约上敬请谅解!
1、 预约成功后,无须电话咨询,在上述时间内前来接种即可,若出现预约日期无法前来接种的情况,名额自动作废并且不可转让!
2、 接种当天请务必携带好以下接种材料,材料不全的,不予接种:
合肥市户籍(含四县一市)居民需提供以下证明材料:
本人有效身份证
预约成功信息
本市户籍证明(如户ロ本)
非合肥市(含四县一市)户籍的常住居民需提供以下证明材料:
本人有效身份证
预约成功信息
本市(含四县一市)本人居住证或含本人姓名的房产证、购房合同
3、接种地址:
接种点名称:合肥市蜀山区小庙镇中心卫生院
接种点地址:合肥市蜀山区小庙镇卫星路131号
1、为保证预约流程一致性、预约的公平性,本次预约仅接受本院公众号预约,不接受电话预约、微信预约及现场预约等其它预约方式,且预约名额有限,很难满足所有人的需求,敬请理解;
2、 预约成功,但安排接种期间身体状况欠佳者(如发热、使用镇痛药、抗生素或抗炎药等药物、准备妊娠或妊娠及哺乳期),将不予接种,名额均不予保留,建议若存在上述情况请勿预约;
3、 新冠疫苗接种完间隔15天可接种 hpv 疫苗;
4、 报名信息请务必认真填写,接种时将核对本人姓名、身份证信息,若发现有条件不符情况将不予接种;
5、 前来现场接种时请遵守接种点相关规定,若接种时人数较多,请注意秩序,相互体谅;
6、 本次预约最终解释权归本院所有。




