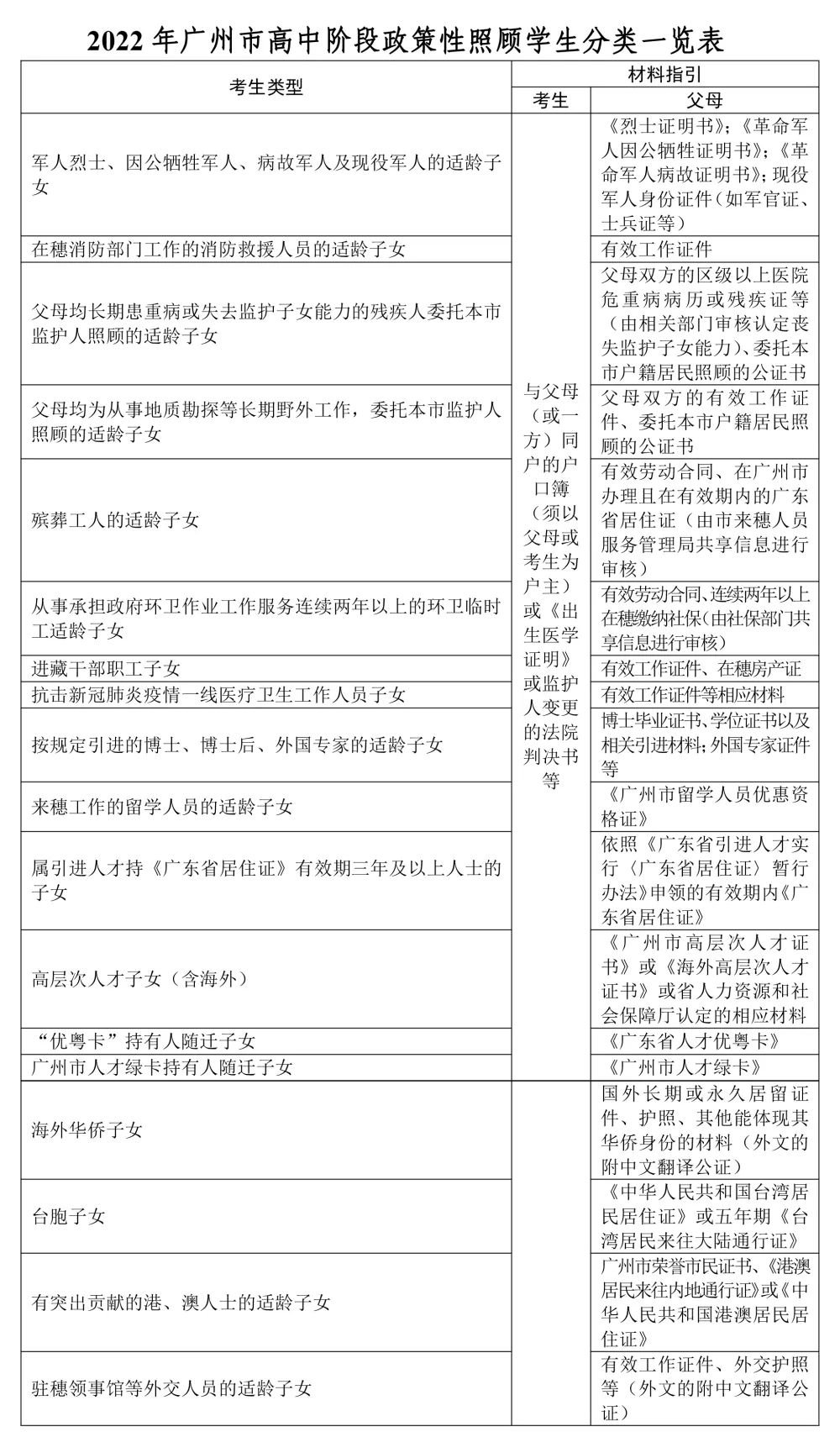
The Beginning
注:
1.上述有关消防救援人员子女的规定,以《关于印发<广州市消防救援支队 广州市教育局 广州市应急管理局关于消防救援队伍人员及其子女教育优待工作的实施细则(试行)>的通知》(穗消〔2020〕8号)为准。
2.上述有关抗击新冠肺炎疫情一线医疗卫生工作人员子女的规定,以《广州市教育局 广州市卫生健康委员会转发关于做好抗击疫情一线医疗卫生工作人员子女教育优待工作的通知》规定为准。
3.以上各项材料或证件须提交原件核验。坚决杜绝弄虚作假行为,考生及监护人对所提供的材料真伪性及因此产生的问题负全责。
4.上述政策性照顾事项因上级政策等情况需调整时,以上级部门发文为准。




