The Beginning
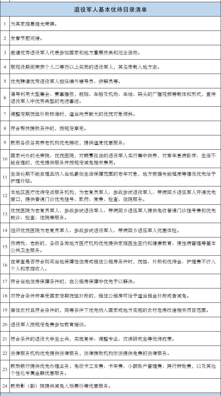
➤退役军人有什么福利?
➤北京退役军人伤残人员残疾抚恤金是多少?
2021年8月1日起,伤残人员(残疾军人、伤残人民警察、伤残国家机关工作人员、伤残民兵民工)残疾抚恤金、“三属”(烈士遗属、因公牺牲军人遗属、病故军人遗属)定期抚恤金,“三红”(在乡退伍红军老战士、在乡西路军红军老战士、红军失散人员)等人员生活补助,按平均10%的幅度继续提高,在乡老复员军人的生活补助标准在现行基础上每人每月提高200元。
残疾军人、伤残人民警察、伤残国家机关工作人员、伤残民兵民工残疾抚恤金标准表:(单位:元/年)
残疾等级 | 残疾性质 | 抚恤金标准 |
一级 | 因战 | 106670 |
因公 | 103300 | |
因病 | 99910 | |
二级 | 因战 | 96530 |
因公 | 91450 | |
因病 | 88030 | |
三级 | 因战 | 84700 |
因公 | 79600 | |
因病 | 74550 | |
四级 | 因战 | 69420 |
因公 | 62670 | |
因病 | 57590 | |
五级 | 因战 | 54220 |
因公 | 47410 | |
因病 | 44030 | |
六级 | 因战 | 42360 |
因公 | 40080 | |
因病 | 33860 | |
七级 | 因战 | 32200 |
因公 | 28820 | |
八级 | 因战 | 20330 |
因公 | 18610 | |
九级 | 因战 | 16890 |
因公 | 13560 | |
十级 | 因战 | 11860 |
因公 | 10140 猜你喜欢相关文章 |




