The Beginning
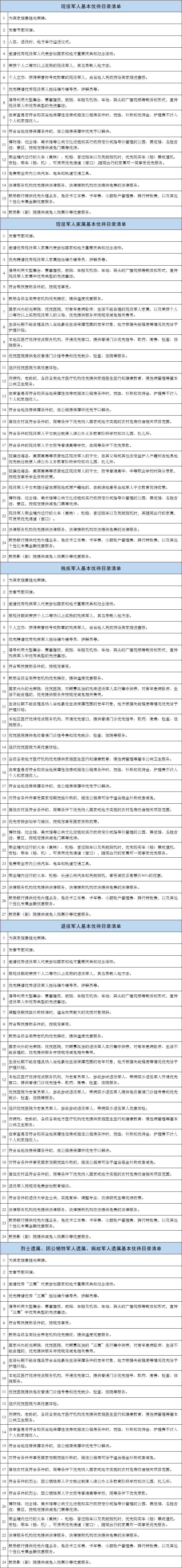
➤退役军人优待证优待项目
(军人军属、退役军人和其他优抚对象基本优待目录清单)
12月14日,退役军人事务部在北京举行退役军人、其他优抚对象优待证申领启动仪式,两种优待证全国统一制发。
☞优待证分为两种:中华人民共和国退役军人优待证和中华人民共和国烈士、因公牺牲军人、病故军人遗属优待证,分别面向符合条件的退役军人,烈士遗属、因公牺牲军人遗属、病故军人遗属等其他优抚对象发放。
优待证全国统一制发,统一式样,印有优待证种类名称、持证人姓名、持证人性别、持证人相片、发放单位等信息。优待证全国统一编号,并以加密方式储存于优待证芯片内,提供数据服务使用。持证人凭优待证享受优待服务。
THE END




