The Beginning
广东医科大学创建于1958年,是广东省具有博士学位授予权和进入ESI全球排名前1%的高校,学校进入高等教育研究机构世界大学排名中心(简称CWUR)和美国权威的USNews世界大学排行榜两个著名权威榜单。2019年通过教育部临床医学专业认证,有效期6年。学校由湛江校区、松山湖校区两部分组成,现有全日制在校生2万多人,设有15个学院(部),形成了临床医学学科为主体、多学科协调发展的学科专业布局。现有博士学位授权一级学科1个,硕士学位授权一级学科6个,硕士学位授权点26个。有省级攀峰重点学科1个,省级优势重点学科2个,省级特色重点学科4个。广东医科大学附属医院被选为广东省首批高水平医院建设“登峰培育单位”。
优秀中青年博士人才引进及待遇
招聘岗位及要求
一、优秀中青年博士专任教师

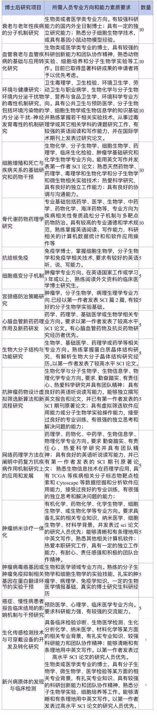
二、博士后研究项目
联系方式
联系人:杨老师、万老师、邹老师
联系电话:0769-22896203、0759-2388521
地址:松山湖新城大道1号广东医科大学人事处(行政楼315室)
邮政编码:523808
电子邮箱:rcb@gdmu.edu.cn
THE END




