首页 > 百科 > 地方特产

上海4S店新车上牌费用是不是和车管所一样?

来源: 更新时间:2022-03-30 06:08:57
The Beginning

  上海4S店上牌费用是不是和车管所一样? PDY育儿早教网

  费用是一样的。“上牌点”办理注册登记的收费标准与车管所一样,仅收取工本费,以普通小型客车为例,收费标准为:牌照费100元,机动车行驶证10元,机动车登记证书10元,机动车临时行驶车号牌5元(有现场制牌功能的上牌点不收取5元临牌费用)。PDY育儿早教网

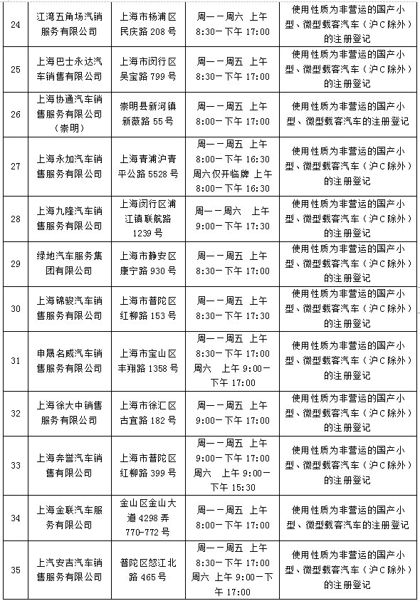
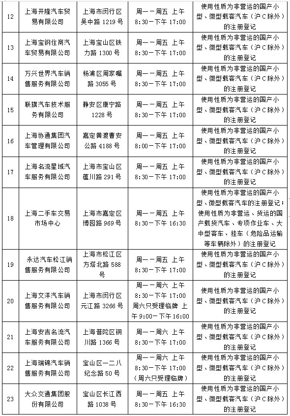
  全市73个机动车登记服务站(即“上牌点”)可办理新车注册登记PDY育儿早教网

PDY育儿早教网

   PDY育儿早教网

   PDY育儿早教网

   PDY育儿早教网

   PDY育儿早教网

   PDY育儿早教网

   PDY育儿早教网

THE END

TAG:机动车  费用  收费标准  注册登记  车管所  

猜你喜欢

相关文章