The Beginning
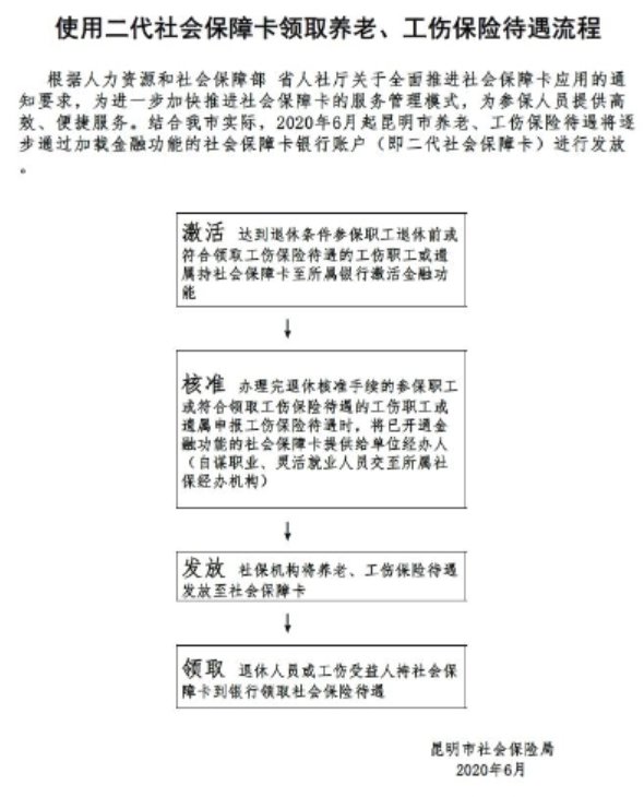
昆明使用二代社会保障卡领取养老保险待遇流程

一、激活
达到退休条件参保职工退休前持社会保障卡至所属银行激活金融功能。
二、核准
办理完退休核准手续的参保职工申报社会保险待遇时,将已开通金融功能的社会保障卡提供给单位经办人(自谋职业、灵活就业人员交至所属社保经办机构)。
三、发放
社保机构将养老保险待遇发放至社会保障卡。
四、领取
退休人员持社会保障卡到银行领取社会保险待遇
目前哪些银行可通过社保卡银行账户发放养老、工伤保险待遇?
目前可通过社保卡银行账号发放养老、工伤保险待遇的银行为:工商银行、中国银行、建设银行、农业银行、云南省农村信用社。其他银行将逐步签订社保卡代发合作协议。
相关说明:2020年6月起,新增的养老、工伤保险待遇领取人使用社保卡银行账户领取待遇;现有的待遇领取人逐步过渡到使用社保卡银行账户领取待遇。
THE END




