首页 > 百科 > 地方特产

e福州便民服务自助终端可以办理哪些业务

来源: 更新时间:2022-03-30 03:10:03
The Beginning

  哪些事项可以通过e福州便民服务自助终端自助办hGq育儿早教网

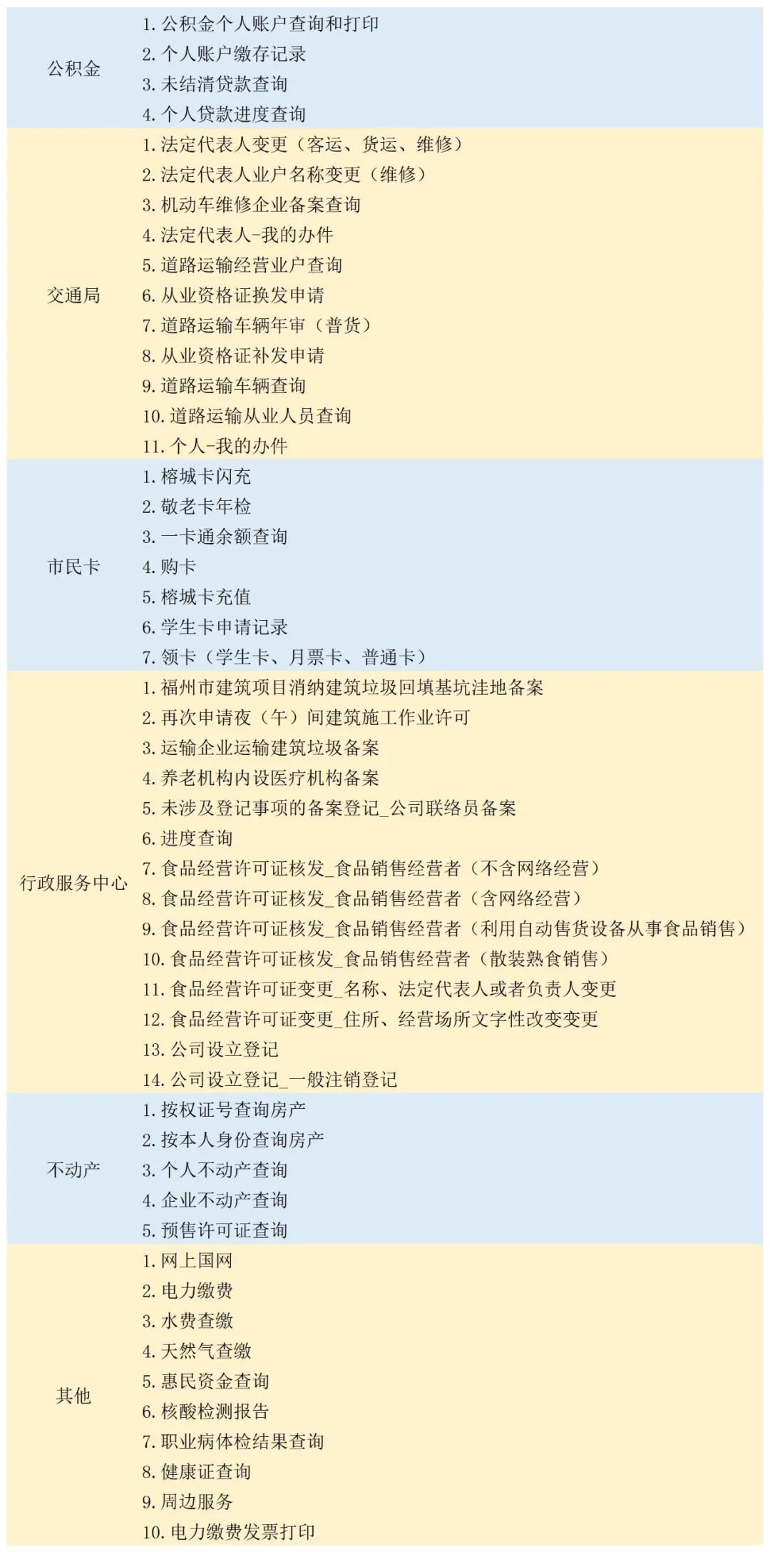
  在自助终端机上,市民可自助办理公安、医保、社保、公积金、不动产、交通局、市民卡等部门的服务事项,包括交通罚没、医社保证明查询打印、不动产证明查询和打印、一卡通充值办理、道路运输证年检、敬老卡年检、居住证擦写、无犯罪记录证明开具、电费缴交等高频热门业务。hGq育儿早教网

  e福州自助终端机采用“互联网+可信身份认证”技术,实行刷脸自助办事,既便捷又安全。若是未携带身份证,扫描支付宝二维码或“福码”亦可直接办事。hGq育儿早教网

THE END

TAG:福州  终端  年检  不动产  社保  

猜你喜欢

相关文章