首页 > 百科 > 地方特产

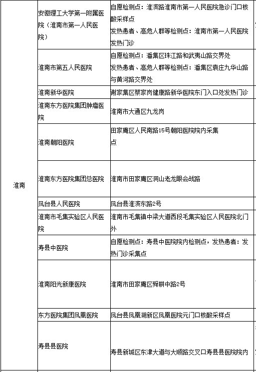
淮南24小时核酸检测医疗机构名单

来源: 更新时间:2022-03-30 03:08:10
The Beginning

  淮南24小时核酸检测医疗机构名单yPL育儿早教网

   yPL育儿早教网

  安康码核酸检测结果查询yPL育儿早教网

  查询渠道:皖事通APPyPL育儿早教网

  查询流程:yPL育儿早教网

  第一步:下载“皖事通”APP,注册后登录。yPL育儿早教网

  第二步:首页搜索栏搜索“安康码”进入服务。或直接在首页打开“安康码”,可点击“核酸检测报告”,查询本人7天内核酸和抗体检测数据,不用担心纸质证明损坏、遗失等问题,把检测结果随时随地带在身上。yPL育儿早教网

   yPL育儿早教网

  (图源事通)yPL育儿早教网

THE END

TAG:核酸  安康  首页  淮南  纸质  

猜你喜欢

相关文章