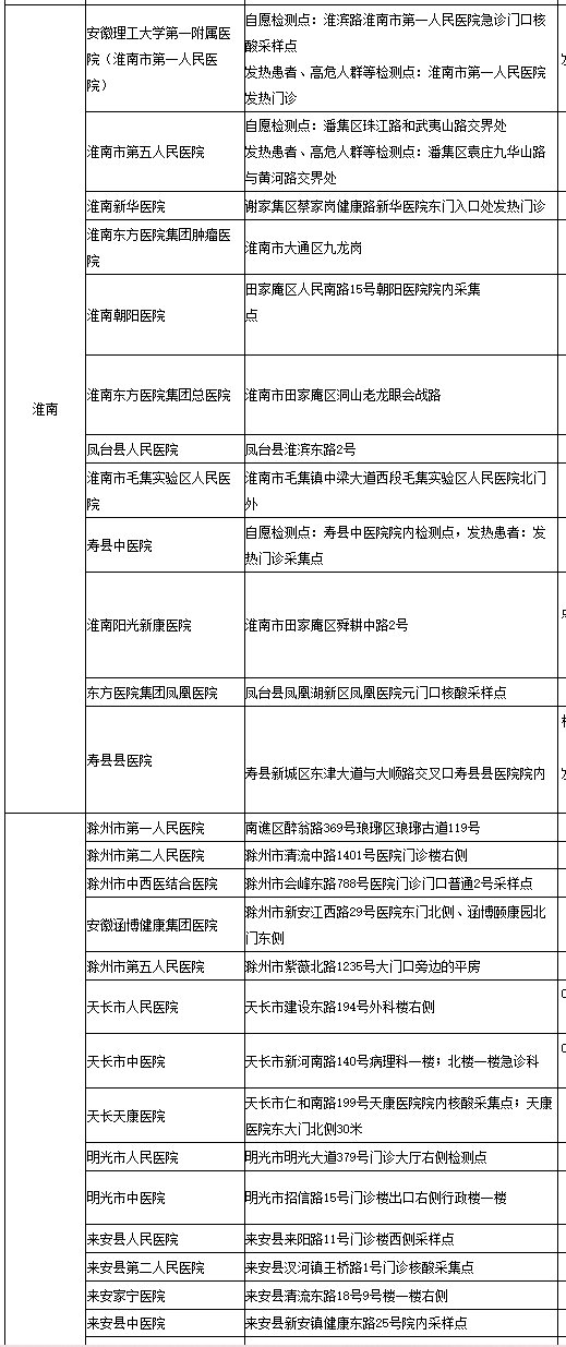
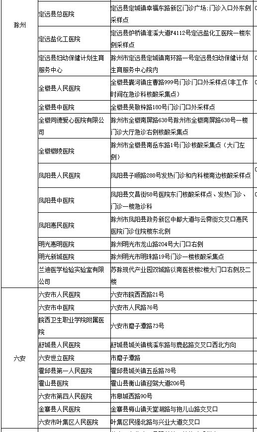
2021年12月9日,安徽卫健委发布了安徽省提供24小时核酸检测服务的机构信息表。
合肥的如下:
安徽医科大学第一附属医院
蜀山区绩溪路218号院内外科一号楼门诊
0551-62922272
安徽中医药大学第一附属医院
蜀山区梅山路117号新门诊大楼门前广场
(08:00-21:30)0551-62838173
蜀山区梅山路117号1号楼急诊科
(21:30-次日8:00)0551-62838501
合肥市第一人民医院
庐阳区淮河路390号
0551-62183078
合肥滨湖医院
包河区徽州大道与紫云路交口
0551-65758477
合肥市第二人民医院广德路院
瑶海区广德路与乐水路交口
合肥市第三人民医院
包河区望江东路204号
0551-63626893/63669099
合肥市妇幼保健院
庐阳区益民街15号
0551-69118287
合肥市第五人民医院
瑶海区裕溪路904号
0551-69118592/69118599
安徽医科大学第四附属医院
新站区淮海大道100号医院门诊一楼西侧新冠核酸采样点
0551-66330199(门诊时间);0551-66332120(急诊时间)
肥东县人民医院
肥东县撮镇路与瑶岗路交叉口
0551-67770645
肥东县中医医院
肥东县浮槎路与包公大道交口
0551-67701120
长丰县双凤工业区医院
长丰县阜阳北路与金海路交叉口西150米
0551-66396120
长丰县人民医院
长丰县水湖镇长寿路91号
0551-66671097
长丰县中医院
长丰县水湖镇南一环与长淮路交叉口
庐江县医院东区
庐江县庐城镇城东大道12号
0551-82561020
庐江县医院本部
庐江县庐城镇文明中路32号
0551-87310144
合肥市第八人民医院
巢湖市人民路319号
宋庆龄爱心医院
巢湖市健康西路28号
肥西县人民医院
肥西县上派镇翡翠路与天海路交叉口
0551-62061750/62061589
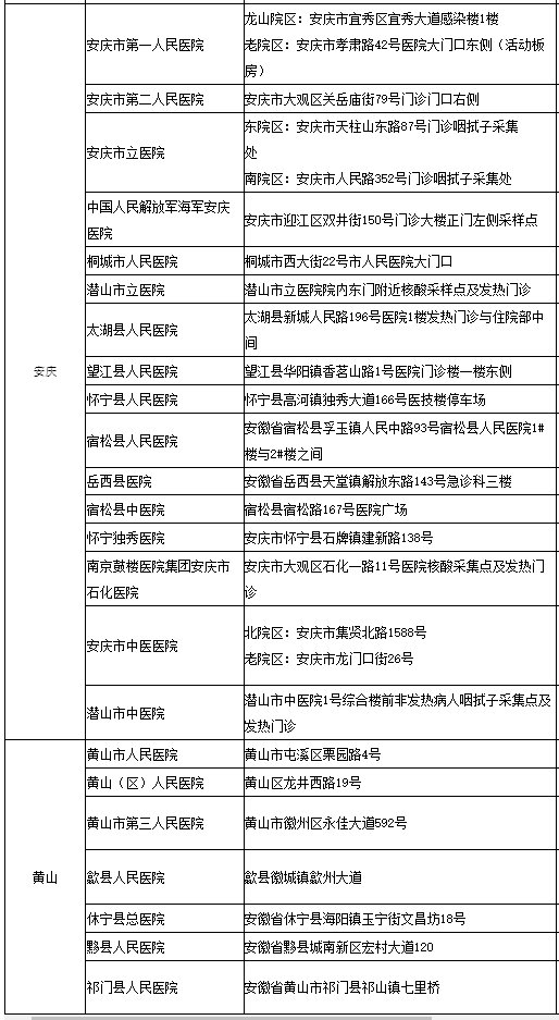
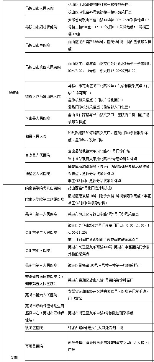
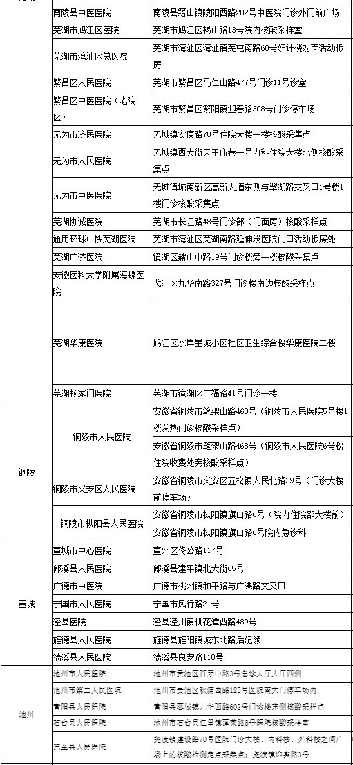
安徽其他市:




